Warning:
JavaScript is turned OFF. None of the links on this page will work until it is reactivated.
If you need help turning JavaScript On, click here.
The Concept Map you are trying to access has information related to:
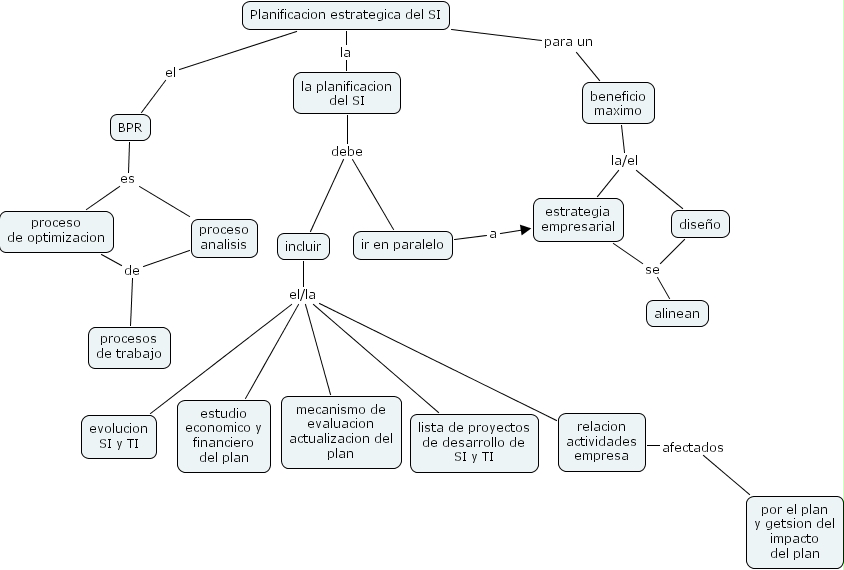
BPR es proceso analisis, BPR es proceso de optimizacion, proceso analisis de procesos de trabajo, la planificacion del SI debe ir en paralelo, la planificacion del SI debe incluir, beneficio maximo la/el estrategia empresarial, beneficio maximo la/el dise�o, ir en paralelo a estrategia empresarial, dise�o se alinean, proceso de optimizacion de procesos de trabajo, Planificacion estrategica del SI para un beneficio maximo, relacion actividades empresa afectados por el plan y getsion del impacto del plan, incluir el/la lista de proyectos de desarrollo de SI y TI, incluir el/la evolucion SI y TI, incluir el/la estudio economico y financiero del plan, incluir el/la mecanismo de evaluacion actualizacion del plan, incluir el/la relacion actividades empresa, Planificacion estrategica del SI la la planificacion del SI, Planificacion estrategica del SI el BPR, estrategia empresarial se alinean