Warning:
JavaScript is turned OFF. None of the links on this page will work until it is reactivated.
If you need help turning JavaScript On, click here.
The Concept Map you are trying to access has information related to:
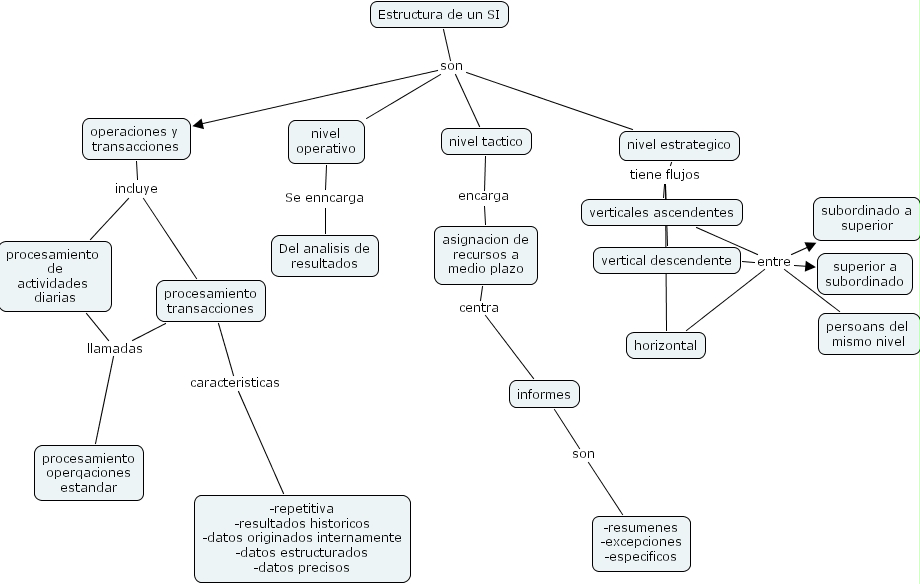
Estructura de un SI son nivel tactico, Estructura de un SI son nivel operativo, Estructura de un SI son nivel estrategico, Estructura de un SI son operaciones y transacciones, operaciones y transacciones incluye procesamiento de actividades diarias, operaciones y transacciones incluye procesamiento transacciones, procesamiento transacciones llamadas procesamiento operqaciones estandar, verticales ascendentes entre superior a subordinado, verticales ascendentes entre subordinado a superior, verticales ascendentes entre persoans del mismo nivel, nivel operativo Se enncarga Del analisis de resultados, asignacion de recursos a medio plazo centra informes, informes son -resumenes -excepciones -especificos, vertical descendente entre superior a subordinado, vertical descendente entre subordinado a superior, vertical descendente entre persoans del mismo nivel, nivel estrategico tiene flujos horizontal, nivel estrategico tiene flujos verticales ascendentes, nivel estrategico tiene flujos vertical descendente, procesamiento transacciones caracteristicas -repetitiva -resultados historicos -datos originados internamente -datos estructurados -datos precisos, horizontal entre superior a subordinado, horizontal entre subordinado a superior, horizontal entre persoans del mismo nivel, nivel tactico encarga asignacion de recursos a medio plazo, procesamiento de actividades diarias llamadas procesamiento operqaciones estandar