Warning:
JavaScript is turned OFF. None of the links on this page will work until it is reactivated.
If you need help turning JavaScript On, click here.
The Concept Map you are trying to access has information related to:
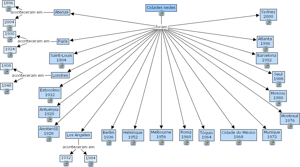
Paris aconteceram em 1924, Paris aconteceram em 1900, Londres aconteceram em 1948, Londres aconteceram em 1908, Atenas aconteceram em 1896, Atenas aconteceram em 2004, Cidades sedes foram Moscou 1980, Cidades sedes foram Cidade do M�xico 1968, Cidades sedes foram Antu�rpia 1920, Cidades sedes foram Londres, Cidades sedes foram Atlanta 1996, Cidades sedes foram T�quio 1964, Cidades sedes foram Amsterd� 1928, Cidades sedes foram Seul 1988, Cidades sedes foram Melbourne 1956, Cidades sedes foram Estocolmo 1912, Cidades sedes foram Roma 1960, Cidades sedes foram Paris, Cidades sedes foram Sydney 2000, Cidades sedes foram Saint-Louis 1904, Cidades sedes foram Los Angeles, Cidades sedes foram Montreal 1976, Cidades sedes foram Berlim 1936, Cidades sedes foram Helsinque 1952, Cidades sedes foram Atenas, Cidades sedes foram Munique 1972, Cidades sedes foram Barcelona 1992, Los Angeles aconteceram em 1984, Los Angeles aconteceram em 1932