Warning:
JavaScript is turned OFF. None of the links on this page will work until it is reactivated.
If you need help turning JavaScript On, click here.
The Concept Map you are trying to access has information related to:
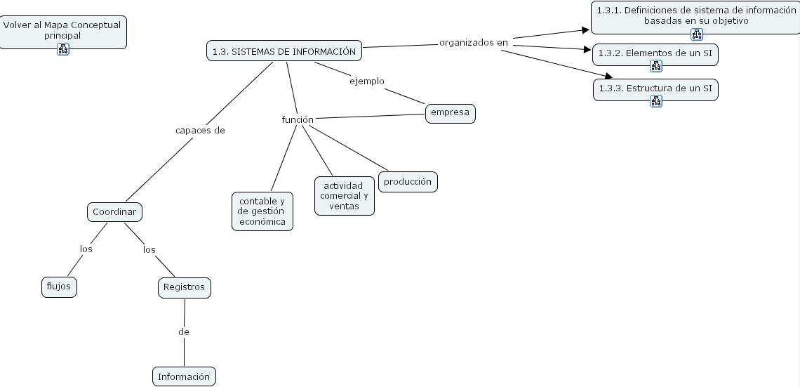
Coordinar los Registros, 1.3. SISTEMAS DE INFORMACI�N organizados en 1.3.2. Elementos de un SI, 1.3. SISTEMAS DE INFORMACI�N organizados en 1.3.1. Definiciones de sistema de informaci�n basadas en su objetivo, 1.3. SISTEMAS DE INFORMACI�N organizados en 1.3.3. Estructura de un SI, empresa funci�n contable y de gesti�n econ�mica, empresa funci�n actividad comercial y ventas, empresa funci�n producci�n, Registros de Informaci�n, Coordinar los flujos, 1.3. SISTEMAS DE INFORMACI�N capaces de Coordinar, 1.3. SISTEMAS DE INFORMACI�N funci�n contable y de gesti�n econ�mica, 1.3. SISTEMAS DE INFORMACI�N funci�n actividad comercial y ventas, 1.3. SISTEMAS DE INFORMACI�N funci�n producci�n, 1.3. SISTEMAS DE INFORMACI�N ejemplo empresa