Warning:
JavaScript is turned OFF. None of the links on this page will work until it is reactivated.
If you need help turning JavaScript On, click here.
The Concept Map you are trying to access has information related to:
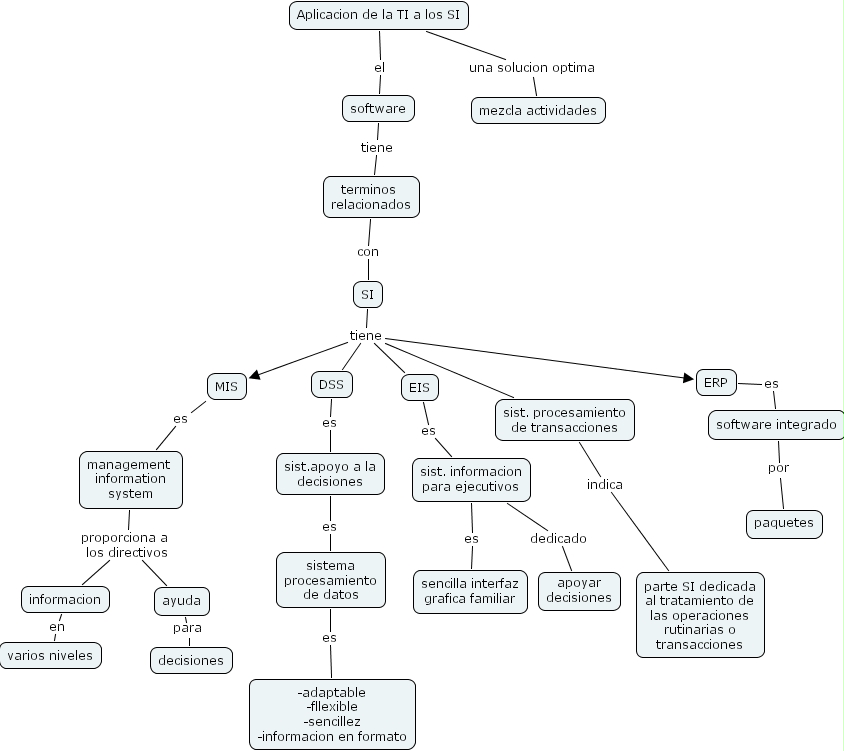
sist. procesamiento de transacciones indica parte SI dedicada al tratamiento de las operaciones rutinarias o transacciones, management information system proporciona a los directivos informacion, management information system proporciona a los directivos ayuda, informacion en varios niveles, Aplicacion de la TI a los SI el software, terminos relacionados con SI, EIS es sist. informacion para ejecutivos, software tiene terminos relacionados, sist. informacion para ejecutivos dedicado apoyar decisiones, Aplicacion de la TI a los SI una solucion optima mezcla actividades, MIS es management information system, sist.apoyo a la decisiones es sistema procesamiento de datos, ERP es software integrado, DSS es sist.apoyo a la decisiones, sistema procesamiento de datos es -adaptable -fllexible -sencillez -informacion en formato, sist. informacion para ejecutivos es sencilla interfaz grafica familiar, software integrado por paquetes, ayuda para decisiones, SI tiene sist. procesamiento de transacciones, SI tiene DSS, SI tiene MIS, SI tiene EIS, SI tiene ERP