Warning:
JavaScript is turned OFF. None of the links on this page will work until it is reactivated.
If you need help turning JavaScript On, click here.
The Concept Map you are trying to access has information related to:
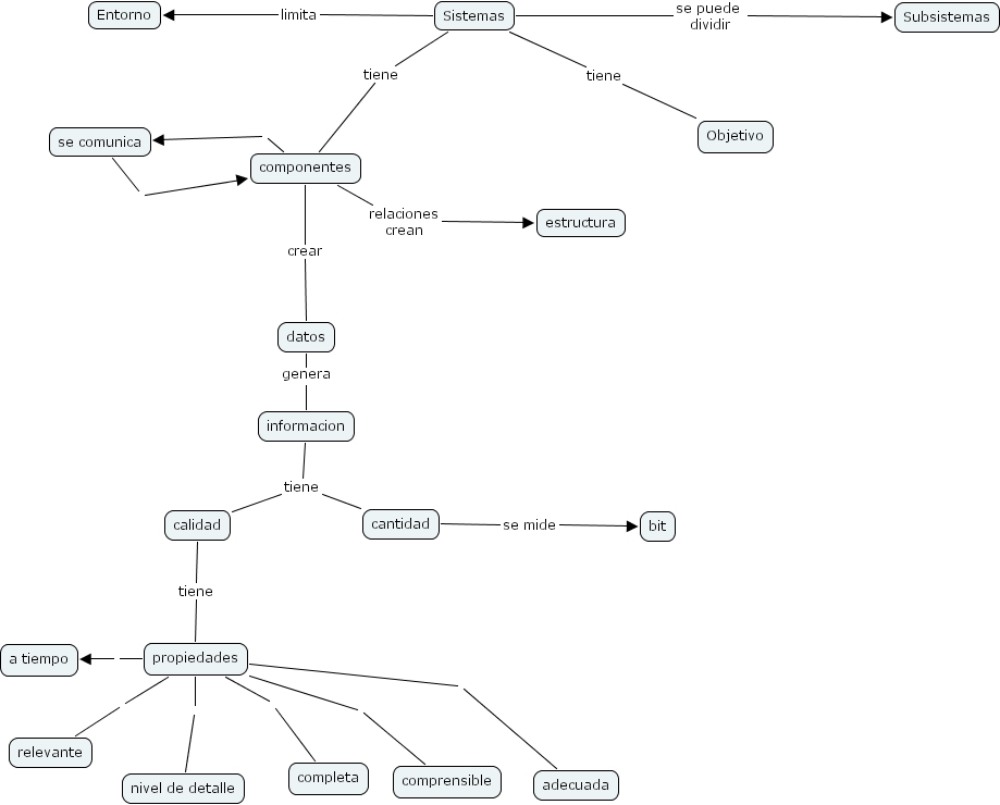
datos genera informacion, se comunica componentes, propiedades relevante, calidad tiene propiedades, componentes crear datos, informacion tiene cantidad, informacion tiene calidad, propiedades completa, componentes relaciones crean estructura, propiedades nivel de detalle, propiedades comprensible, cantidad se mide bit, Sistemas se puede dividir Subsistemas, Sistemas tiene Objetivo, Sistemas limita Entorno, propiedades adecuada, propiedades a tiempo, Sistemas tiene componentes