Warning:
JavaScript is turned OFF. None of the links on this page will work until it is reactivated.
If you need help turning JavaScript On, click here.
The Concept Map you are trying to access has information related to:
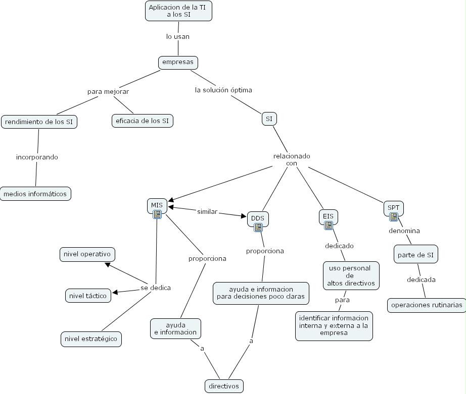
ayuda e informacion para decisiones poco claras a directivos, Aplicacion de la TI a los SI lo usan empresas, ayuda e informacion a directivos, uso personal de altos directivos para identificar informacion interna y externa a la empresa, parte de SI dedicada operaciones rutinarias, empresas para mejorar eficacia de los SI, empresas para mejorar rendimiento de los SI, MIS proporciona ayuda e informacion, DDS proporciona ayuda e informacion para decisiones poco claras, rendimiento de los SI incorporando medios inform�ticos, SPT denomina parte de SI, EIS dedicado uso personal de altos directivos, MIS se dedica nivel estrat�gico, MIS se dedica nivel operativo, MIS se dedica nivel t�ctico, SI relacionado con EIS, SI relacionado con SPT, SI relacionado con MIS, SI relacionado con DDS, empresas la soluci�n �ptima SI