Warning:
JavaScript is turned OFF. None of the links on this page will work until it is reactivated.
If you need help turning JavaScript On, click here.
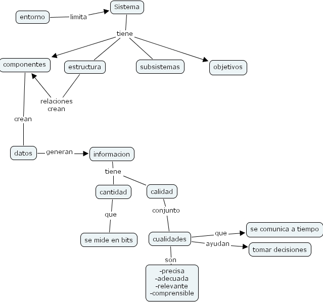
The Concept Map you are trying to access has information related to:
entorno limita Sistema, cualidades ayudan tomar decisiones, cualidades que se comunica a tiempo, datos generan informacion, estructura relaciones crean componentes, cualidades son -precisa -adecuada -relevante -comprensible, Sistema tiene objetivos, Sistema tiene subsistemas, Sistema tiene estructura, Sistema tiene componentes, informacion tiene cantidad, informacion tiene calidad, componentes crean datos, cantidad que se mide en bits, calidad conjunto cualidades