Warning:
JavaScript is turned OFF. None of the links on this page will work until it is reactivated.
If you need help turning JavaScript On, click here.
The Concept Map you are trying to access has information related to:
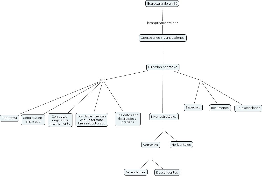
Operaciones y transacciones . Direccion operativa, Estructura de un SI jerarquicamente por Operaciones y transacciones, Direccion operativa . Nivel estrat�gico, Verticales . Descendentes, Verticales . Ascendentes, Direccion operativa . De excepciones, Direccion operativa . Espec�fico, Direccion operativa . Res�menes, Nivel estrat�gico . Verticales, Nivel estrat�gico . Horizontales, Direccion operativa son Con datos originados internamente, Direccion operativa son Centrada en el pasado, Direccion operativa son Los datos cuentan con un formato bien estructurado, Direccion operativa son Los datos son detallados y precisos, Direccion operativa son Repetitiva