Warning:
JavaScript is turned OFF. None of the links on this page will work until it is reactivated.
If you need help turning JavaScript On, click here.
The Concept Map you are trying to access has information related to:
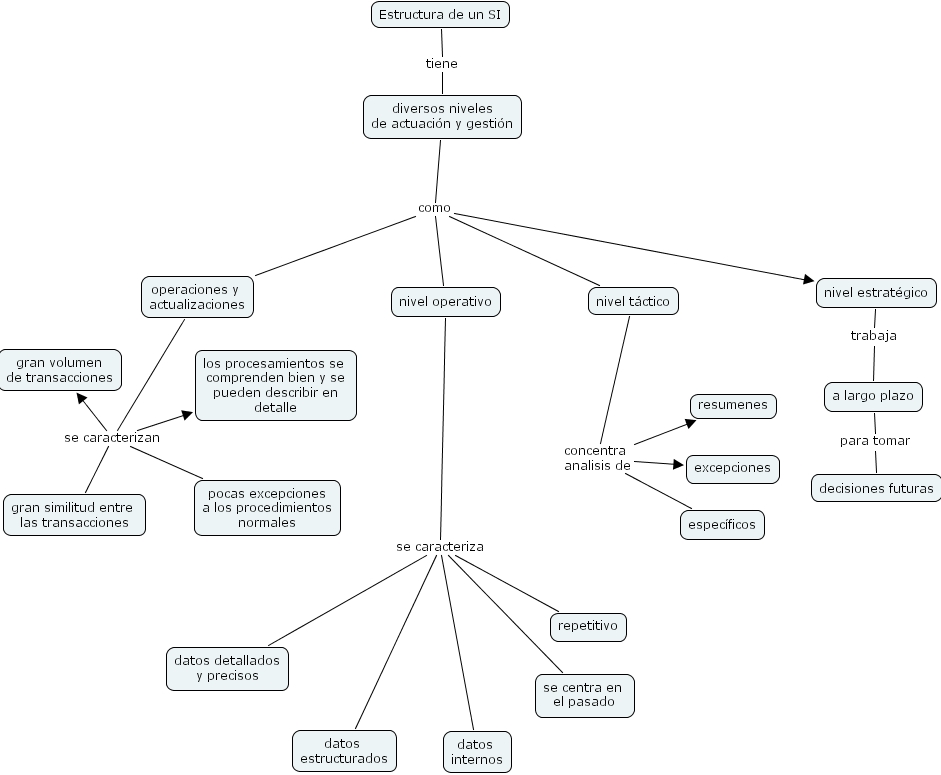
Estructura de un SI tiene diversos niveles de actuaci�n y gesti�n, nivel operativo se caracteriza repetitivo, nivel operativo se caracteriza datos estructurados, nivel operativo se caracteriza se centra en el pasado, nivel operativo se caracteriza datos internos, nivel operativo se caracteriza datos detallados y precisos, nivel estrat�gico trabaja a largo plazo, nivel t�ctico concentra analisis de espec�ficos, nivel t�ctico concentra analisis de excepciones, nivel t�ctico concentra analisis de resumenes, diversos niveles de actuaci�n y gesti�n como nivel operativo, diversos niveles de actuaci�n y gesti�n como nivel estrat�gico, diversos niveles de actuaci�n y gesti�n como nivel t�ctico, diversos niveles de actuaci�n y gesti�n como operaciones y actualizaciones, a largo plazo para tomar decisiones futuras, operaciones y actualizaciones se caracterizan pocas excepciones a los procedimientos normales, operaciones y actualizaciones se caracterizan gran volumen de transacciones, operaciones y actualizaciones se caracterizan gran similitud entre las transacciones, operaciones y actualizaciones se caracterizan los procesamientos se comprenden bien y se pueden describir en detalle