Warning:
JavaScript is turned OFF. None of the links on this page will work until it is reactivated.
If you need help turning JavaScript On, click here.
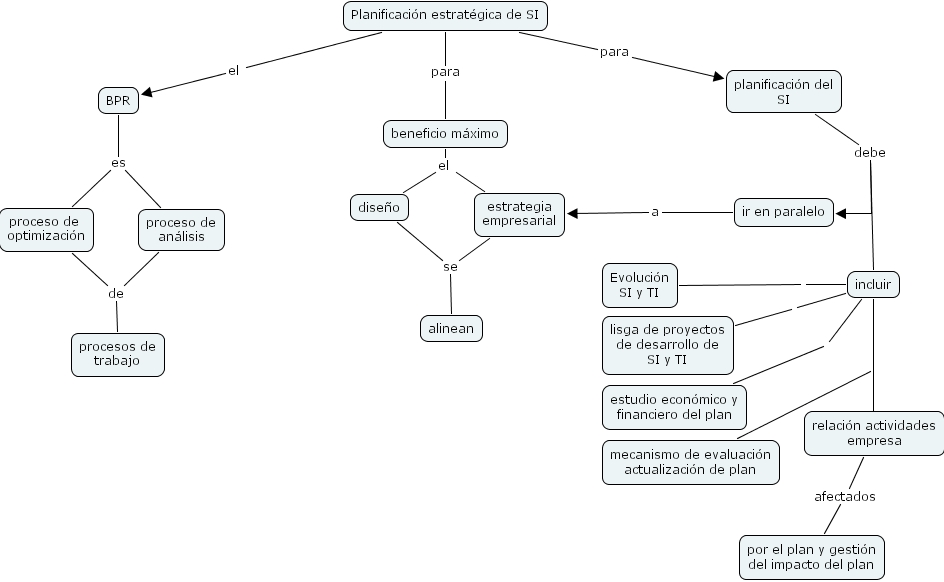
The Concept Map you are trying to access has information related to:
incluir mecanismo de evaluaci�n actualizaci�n de plan, incluir lisga de proyectos de desarrollo de SI y TI, ir en paralelo a estrategia empresarial, incluir relaci�n actividades empresa, estrategia empresarial se alinean, dise�o se alinean, Planificaci�n estrat�gica de SI el BPR, BPR es proceso de optimizaci�n, BPR es proceso de an�lisis, proceso de optimizaci�n de proceso de an�lisis, proceso de optimizaci�n de procesos de trabajo, incluir Evoluci�n SI y TI, incluir estudio econ�mico y financiero del plan, relaci�n actividades empresa afectados por el plan y gesti�n del impacto del plan, Planificaci�n estrat�gica de SI para planificaci�n del SI, planificaci�n del SI debe ir en paralelo, planificaci�n del SI debe incluir, beneficio m�ximo el estrategia empresarial, beneficio m�ximo el dise�o, Planificaci�n estrat�gica de SI para beneficio m�ximo