Warning:
JavaScript is turned OFF. None of the links on this page will work until it is reactivated.
If you need help turning JavaScript On, click here.
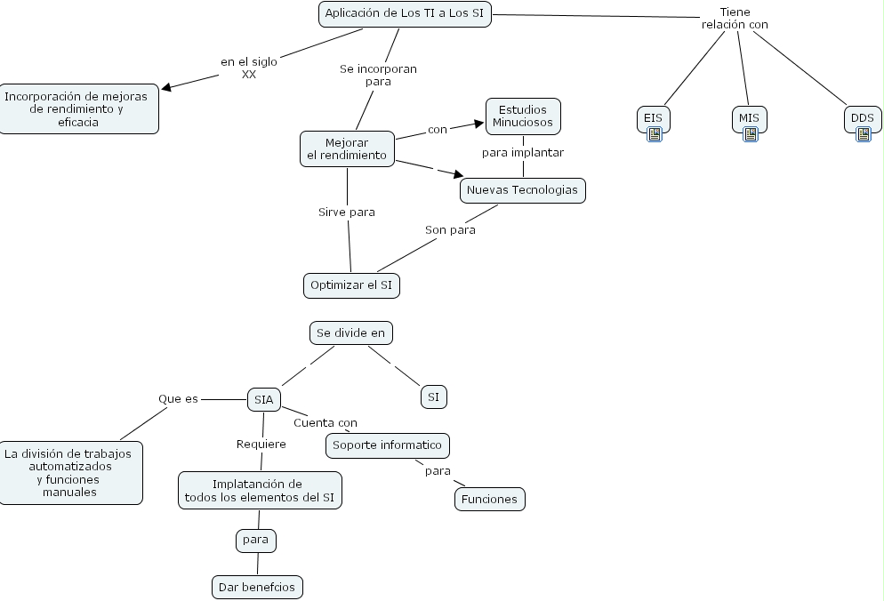
The Concept Map you are trying to access has information related to:
SIA Que es La divisi�n de trabajos automatizados y funciones manuales, SIA Requiere Implatanci�n de todos los elementos del SI, SIA Cuenta con Soporte informatico, Aplicaci�n de Los TI a Los SI Se incorporan para Mejorar el rendimiento, Se divide en SIA, Mejorar el rendimiento Sirve para Optimizar el SI, Implatanci�n de todos los elementos del SI ???? Dar benefcios, Aplicaci�n de Los TI a Los SI Tiene relaci�n con MIS, Aplicaci�n de Los TI a Los SI Tiene relaci�n con EIS, Aplicaci�n de Los TI a Los SI Tiene relaci�n con DDS, Mejorar el rendimiento con Estudios Minuciosos, Aplicaci�n de Los TI a Los SI en el siglo XX Incorporaci�n de mejoras de rendimiento y eficacia, Estudios Minuciosos para implantar Nuevas Tecnologias, Mejorar el rendimiento Nuevas Tecnologias, Soporte informatico para Funciones, Nuevas Tecnologias Son para Optimizar el SI, Se divide en SI