Warning:
JavaScript is turned OFF. None of the links on this page will work until it is reactivated.
If you need help turning JavaScript On, click here.
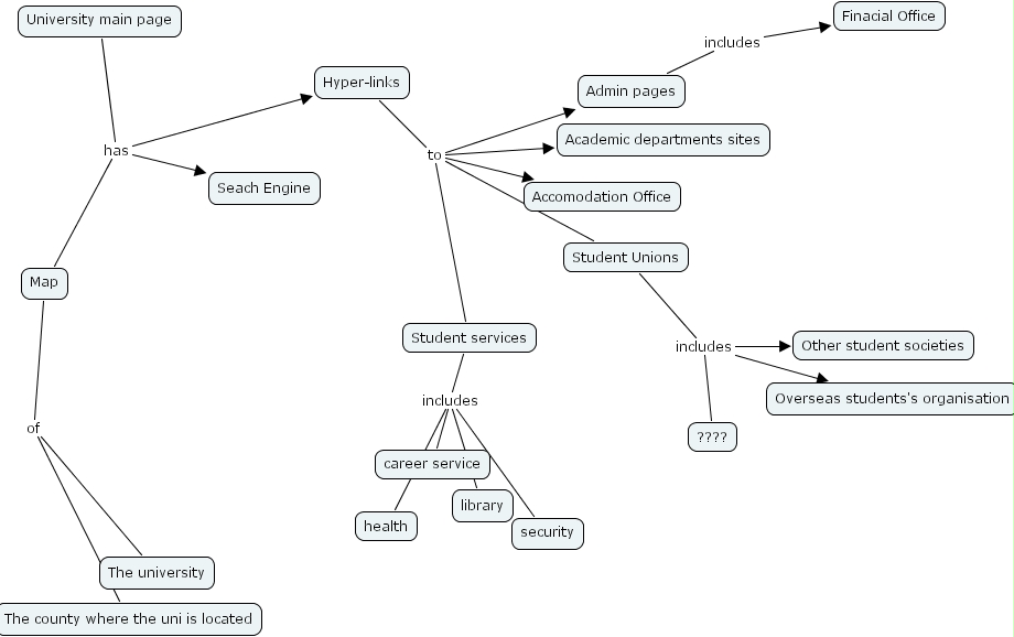
The Concept Map you are trying to access has information related to:
Map of The county where the uni is located, Map of The university, University main page has Map, University main page has Seach Engine, University main page has Hyper-links, Admin pages includes Finacial Office, Student services includes library, Student services includes health, Student services includes career service, Student services includes security, Student Unions includes ????, Student Unions includes Overseas students's organisation, Student Unions includes Other student societies, Hyper-links to Accomodation Office, Hyper-links to Student services, Hyper-links to Academic departments sites, Hyper-links to Admin pages, Hyper-links to Student Unions