Warning:
JavaScript is turned OFF. None of the links on this page will work until it is reactivated.
If you need help turning JavaScript On, click here.
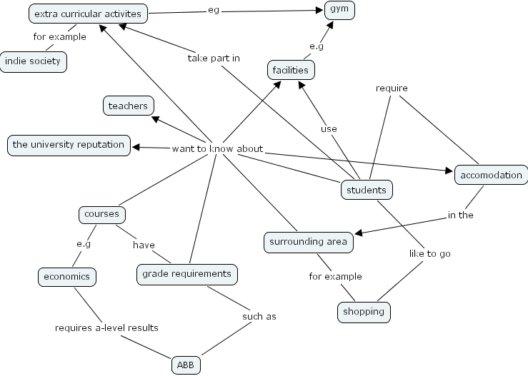
The Concept Map you are trying to access has information related to:
extra curricular activites for example indie society, economics requires a-level results ABB, grade requirements such as ABB, extra curricular activites eg gym, students take part in extra curricular activites, courses e.g economics, accomodation in the surrounding area, facilities e.g gym, courses have grade requirements, students use facilities, students require accomodation, students like to go shopping, students want to know about the university reputation, students want to know about grade requirements, students want to know about accomodation, students want to know about surrounding area, students want to know about courses, students want to know about facilities, students want to know about extra curricular activites, students want to know about teachers, surrounding area for example shopping