Warning:
JavaScript is turned OFF. None of the links on this page will work until it is reactivated.
If you need help turning JavaScript On, click here.
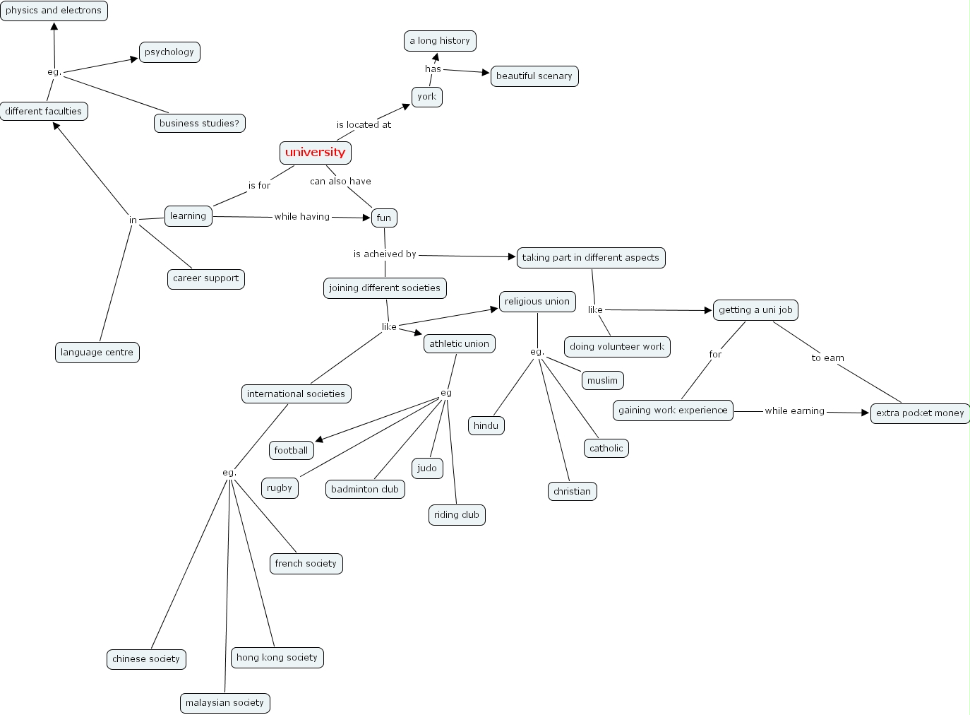
The Concept Map you are trying to access has information related to:
university is located at york, taking part in different aspects like doing volunteer work, taking part in different aspects like getting a uni job, university is for learning, learning while having fun, getting a uni job for gaining work experience, gaining work experience while earning extra pocket money, religious union eg. christian, religious union eg. hindu, religious union eg. catholic, religious union eg. muslim, university can also have fun, learning in language centre, learning in career support, learning in different faculties, different faculties eg. psychology, different faculties eg. physics and electrons, different faculties eg. business studies?, joining different societies like international societies, joining different societies like athletic union, joining different societies like religious union, fun is acheived by taking part in different aspects, fun is acheived by joining different societies, getting a uni job to earn extra pocket money, athletic union eg football, athletic union eg rugby, athletic union eg badminton club, athletic union eg judo, athletic union eg riding club, international societies eg. chinese society, international societies eg. malaysian society, international societies eg. hong kong society, international societies eg. french society, york has a long history, york has beautiful scenary