Warning:
JavaScript is turned OFF. None of the links on this page will work until it is reactivated.
If you need help turning JavaScript On, click here.
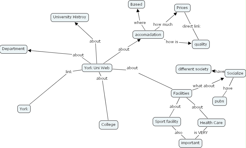
The Concept Map you are trying to access has information related to:
accomadation how much Prices, Prices direct link quality, Socialize have different society, York Uni Web about University Histroy, Sport facility also important, Socialize have pubs, Health Care is VERY important, Facilities about Health Care, York Uni Web about Department, York Uni Web about Facilities, York Uni Web about accomadation, Facilities what about Socialize, York Uni Web about College, accomadation how is quality, York Uni Web link York, Facilities about Sport facility, accomadation where Based