Warning:
JavaScript is turned OFF. None of the links on this page will work until it is reactivated.
If you need help turning JavaScript On, click here.
The Concept Map you are trying to access has information related to:
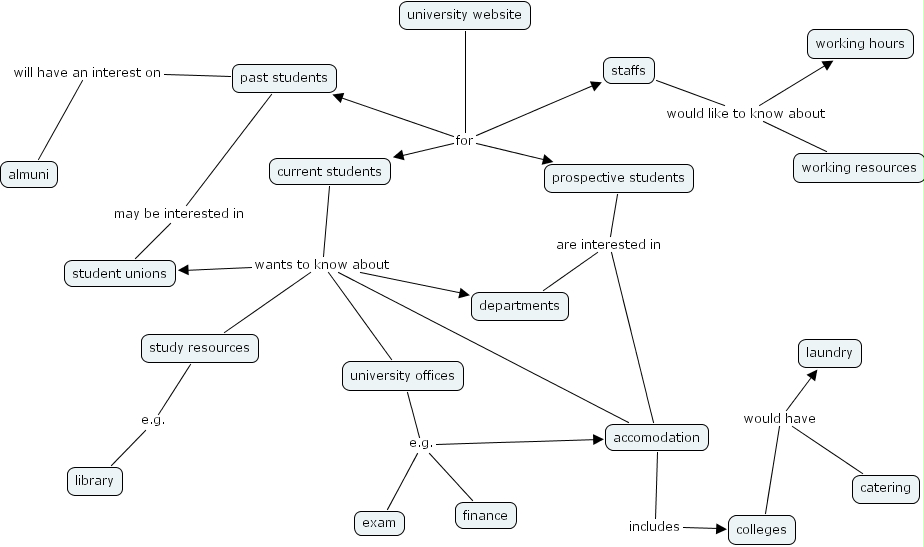
university website for prospective students, university website for past students, university website for current students, university website for staffs, accomodation includes colleges, current students wants to know about departments, current students wants to know about study resources, current students wants to know about university offices, current students wants to know about accomodation, current students wants to know about student unions, prospective students are interested in departments, prospective students are interested in accomodation, staffs would like to know about working resources, staffs would like to know about working hours, past students will have an interest on almuni, colleges would have catering, colleges would have laundry, past students may be interested in student unions, university offices e.g. finance, university offices e.g. accomodation, university offices e.g. exam, study resources e.g. library