Warning:
JavaScript is turned OFF. None of the links on this page will work until it is reactivated.
If you need help turning JavaScript On, click here.
The Concept Map you are trying to access has information related to:
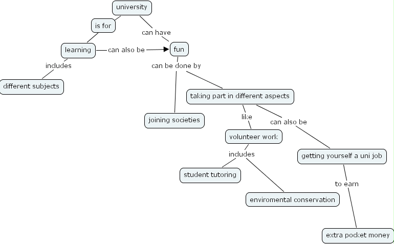
taking part in different aspects like volunteer work, fun can be done by joining societies, fun can be done by taking part in different aspects, university can have fun, getting yourself a uni job to earn extra pocket money, volunteer work includes student tutoring, volunteer work includes enviromental conservation, university ???? is for, university ???? learning, learning includes different subjects, learning can also be fun, taking part in different aspects can also be getting yourself a uni job