Warning:
JavaScript is turned OFF. None of the links on this page will work until it is reactivated.
If you need help turning JavaScript On, click here.
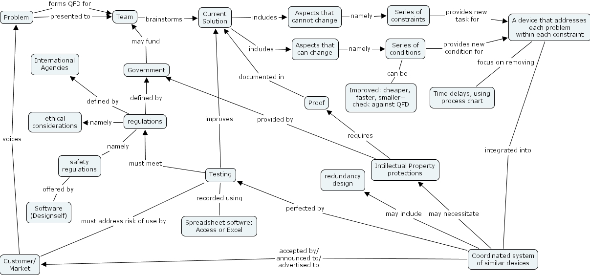
The Concept Map you are trying to access has information related to:
Current Solution includes Aspects that can change, Testing recorded using Spreadsheet softwre: Access or Excel, regulations namely safety regulations, Coordinated system of similar devices may include redundancy design, Intillectual Property protections requires Proof, Problem forms QFD for Team, Current Solution includes Aspects that cannot change, Coordinated system of similar devices accepted by/ announced to/ advertised to Customer/ Market, regulations defined by International Agencies, Series of conditions can be Improved: cheaper, faster, smaller-- check against QFD, Testing must meet regulations, regulations defined by Government, Government may fund Team, Proof documented in Current Solution, regulations namely ethical considerations, Customer/ Market voices Problem, Aspects that can change namely Series of conditions, Intillectual Property protections provided by Government, Coordinated system of similar devices may necessitate Intillectual Property protections, A device that addresses each problem within each constraint focus on removing Time delays, using process chart, Testing improves Current Solution, safety regulations offered by Software (Designself), A device that addresses each problem within each constraint integrated into Coordinated system of similar devices, Aspects that cannot change namely Series of constraints, Problem presented to Team, Testing must address risk of use by Customer/ Market, Series of conditions provides new condition for A device that addresses each problem within each constraint, Coordinated system of similar devices perfected by Testing, Series of constraints provides new task for A device that addresses each problem within each constraint, Team brainstorms Current Solution