Warning:
JavaScript is turned OFF. None of the links on this page will work until it is reactivated.
If you need help turning JavaScript On, click here.
The Concept Map you are trying to access has information related to:
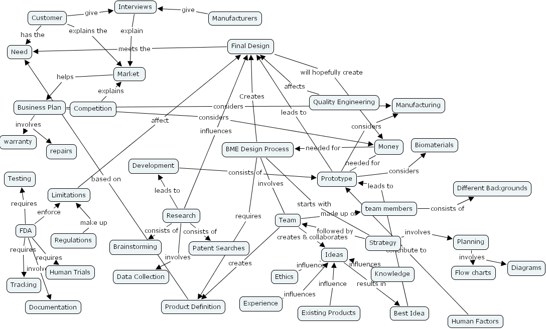
FDA requires Tracking, Final Design will hopefully create Money, FDA involves Documentation, Customer explains the Market , Knowledge influences Ideas, Ideas results in Best Idea, FDA enforce Limitations, Money needed for Prototype, Interviews explain Market , Quality Engineering affects Final Design, BME Design Process requires Product Definition, Team creates Product Definition, Prototype considers Manufacturing, Strategy involves Planning, BME Design Process starts with Strategy, Best Idea leads to Prototype, Business Plan considers Manufacturing, Manufacturers give Interviews, Regulations make up Limitations, BME Design Process Creates Final Design, Research influences Final Design, Limitations affect Final Design, Development consists of Prototype, Research leads to Development, Strategy followed by Team, Product Definition based on Need, Competition explains Market , FDA requires Human Trials, Money needed for BME Design Process, Final Design meets the Need, Existing Products influence Ideas, Research consists of Brainstorming, Prototype considers Biomaterials, Human Factors contribute to Prototype, Customer give Interviews, team members consists of Different Backgrounds, Ethics influence Ideas, Planning involves Diagrams, Planning involves Flow charts, Market helps Business Plan, Experience influences Ideas, Team creates & collaborates Ideas, Business Plan considers Money, Research consists of Patent Searches, BME Design Process involves Team, Business Plan involves warranty, Business Plan involves repairs, Research involves Data Collection, Customer has the Need, FDA requires Testing, Prototype leads to Final Design, Team made up of team members