Warning:
JavaScript is turned OFF. None of the links on this page will work until it is reactivated.
If you need help turning JavaScript On, click here.
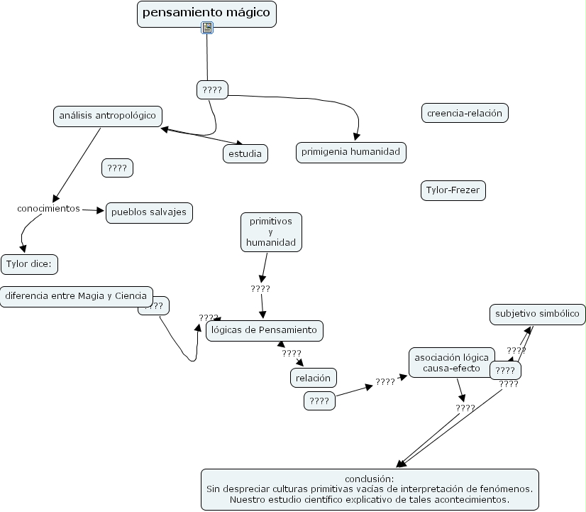
The Concept Map you are trying to access has information related to:
l�gicas de Pensamiento ???? relaci�n, an�lisis antropol�gico ???? estudia, pensamiento m�gico ???? primigenia humanidad, pensamiento m�gico ???? an�lisis antropol�gico, ???? ???? l�gicas de Pensamiento, primitivos y humanidad ???? l�gicas de Pensamiento, ???? ???? asociaci�n l�gica causa-efecto, asociaci�n l�gica causa-efecto ???? conclusi�n: Sin despreciar culturas primitivas vac�as de interpretaci�n de fen�menos. Nuestro estudio cient�fico explicativo de tales acontecimientos., an�lisis antropol�gico conocimientos Tylor dice:, an�lisis antropol�gico conocimientos pueblos salvajes, ???? ???? subjetivo simb�lico, subjetivo simb�lico ???? conclusi�n: Sin despreciar culturas primitivas vac�as de interpretaci�n de fen�menos. Nuestro estudio cient�fico explicativo de tales acontecimientos.