Warning:
JavaScript is turned OFF. None of the links on this page will work until it is reactivated.
If you need help turning JavaScript On, click here.
The Concept Map you are trying to access has information related to:
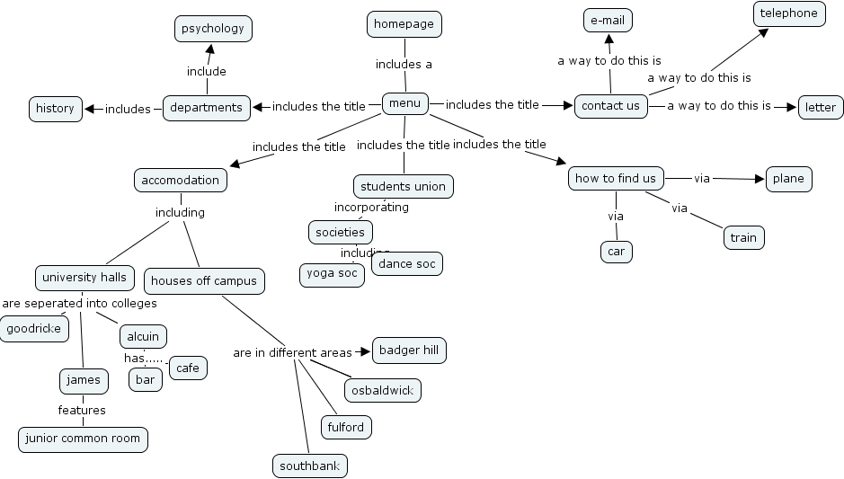
menu includes the title departments, contact us a way to do this is letter, james features junior common room, departments includes history, contact us a way to do this is telephone, menu includes the title accomodation, societies including yoga soc, societies including dance soc, homepage includes a menu, menu includes the title how to find us, students union incorporating societies, departments include psychology, university halls are seperated into colleges james, university halls are seperated into colleges goodricke, university halls are seperated into colleges alcuin, how to find us via car, menu includes the title students union, accomodation including houses off campus, accomodation including university halls, how to find us via train, menu includes the title contact us, alcuin has..... cafe, alcuin has..... bar, how to find us via plane, houses off campus are in different areas badger hill, houses off campus are in different areas southbank, houses off campus are in different areas osbaldwick, houses off campus are in different areas osbaldwick, houses off campus are in different areas fulford, contact us a way to do this is e-mail