Warning:
JavaScript is turned OFF. None of the links on this page will work until it is reactivated.
If you need help turning JavaScript On, click here.
The Concept Map you are trying to access has information related to:
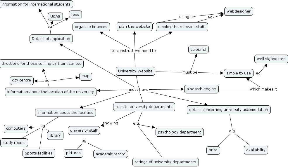
information about the facilities eg study rooms, information about the facilities eg library, information about the facilities eg Sports facilities, information about the facilities eg computers, University Website to construct we need to organise finances, University Website to construct we need to employ the relevant staff , University Website to construct we need to plan the website, University Website must be simple to use, University Website must be colourful, University Website must have information about the facilities, University Website must have details concerning university accomodation, University Website must have a search engine, University Website must have links to university departments, University Website must have Details of application, University Website must have information about the location of the university, information about the location of the university eg directions for those coming by train, car etc, information about the location of the university eg city centre, information about the location of the university eg map, university staff eg pictures, university staff eg academic record, simple to use eg well signposted, details concerning university accomodation e.g. availability, details concerning university accomodation e.g. price, employ the relevant staff eg webdesigner, Details of application eg information for international students, Details of application eg UCAS, Details of application eg fees, links to university departments showing university staff, a search engine which makes it simple to use, links to university departments e.g. psychology department, links to university departments e.g. ratings of university departments, plan the website using a webdesigner