Warning:
JavaScript is turned OFF. None of the links on this page will work until it is reactivated.
If you need help turning JavaScript On, click here.
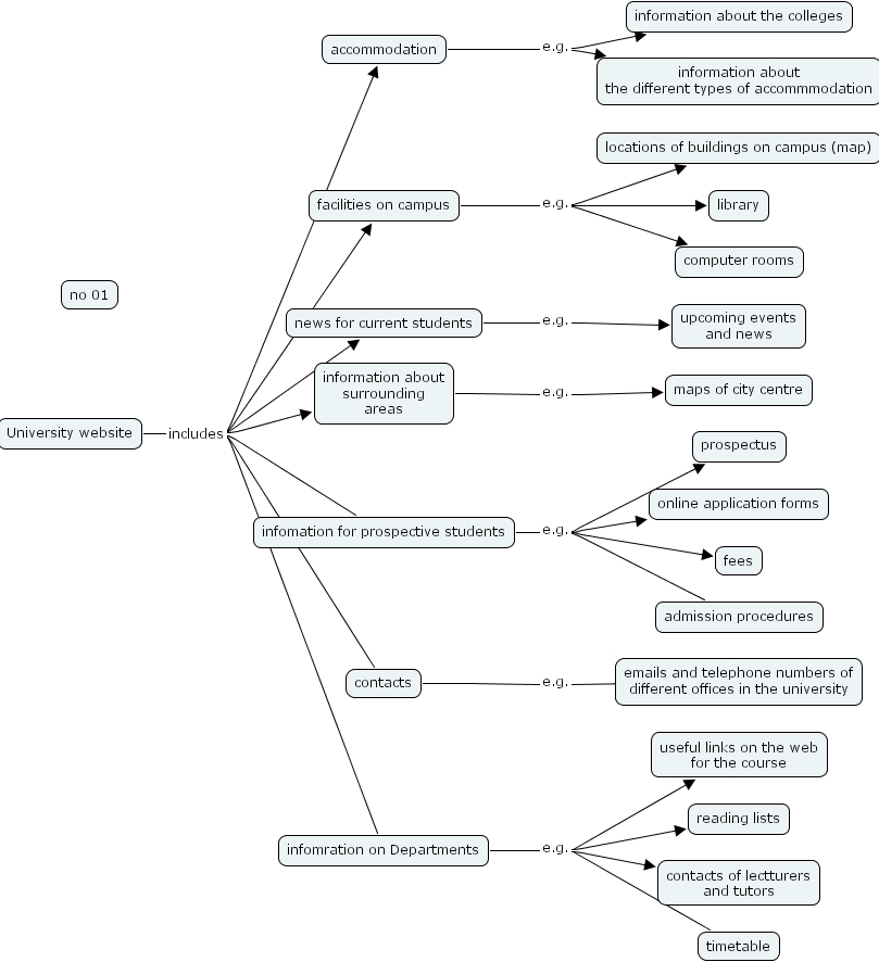
The Concept Map you are trying to access has information related to:
information about surrounding areas e.g. maps of city centre, infomation for prospective students e.g. online application forms, infomation for prospective students e.g. prospectus, infomation for prospective students e.g. fees, infomation for prospective students e.g. admission procedures, news for current students e.g. upcoming events and news, facilities on campus e.g. computer rooms, facilities on campus e.g. library, facilities on campus e.g. locations of buildings on campus (map), University website includes news for current students, University website includes contacts, University website includes infomation for prospective students, University website includes facilities on campus, University website includes infomration on Departments, University website includes accommodation, University website includes information about surrounding areas, accommodation e.g. information about the colleges, accommodation e.g. information about the different types of accommmodation, infomration on Departments e.g. useful links on the web for the course, infomration on Departments e.g. timetable, infomration on Departments e.g. contacts of lectturers and tutors, infomration on Departments e.g. reading lists, contacts e.g. emails and telephone numbers of different offices in the university