Warning:
JavaScript is turned OFF. None of the links on this page will work until it is reactivated.
If you need help turning JavaScript On, click here.
The Concept Map you are trying to access has information related to:
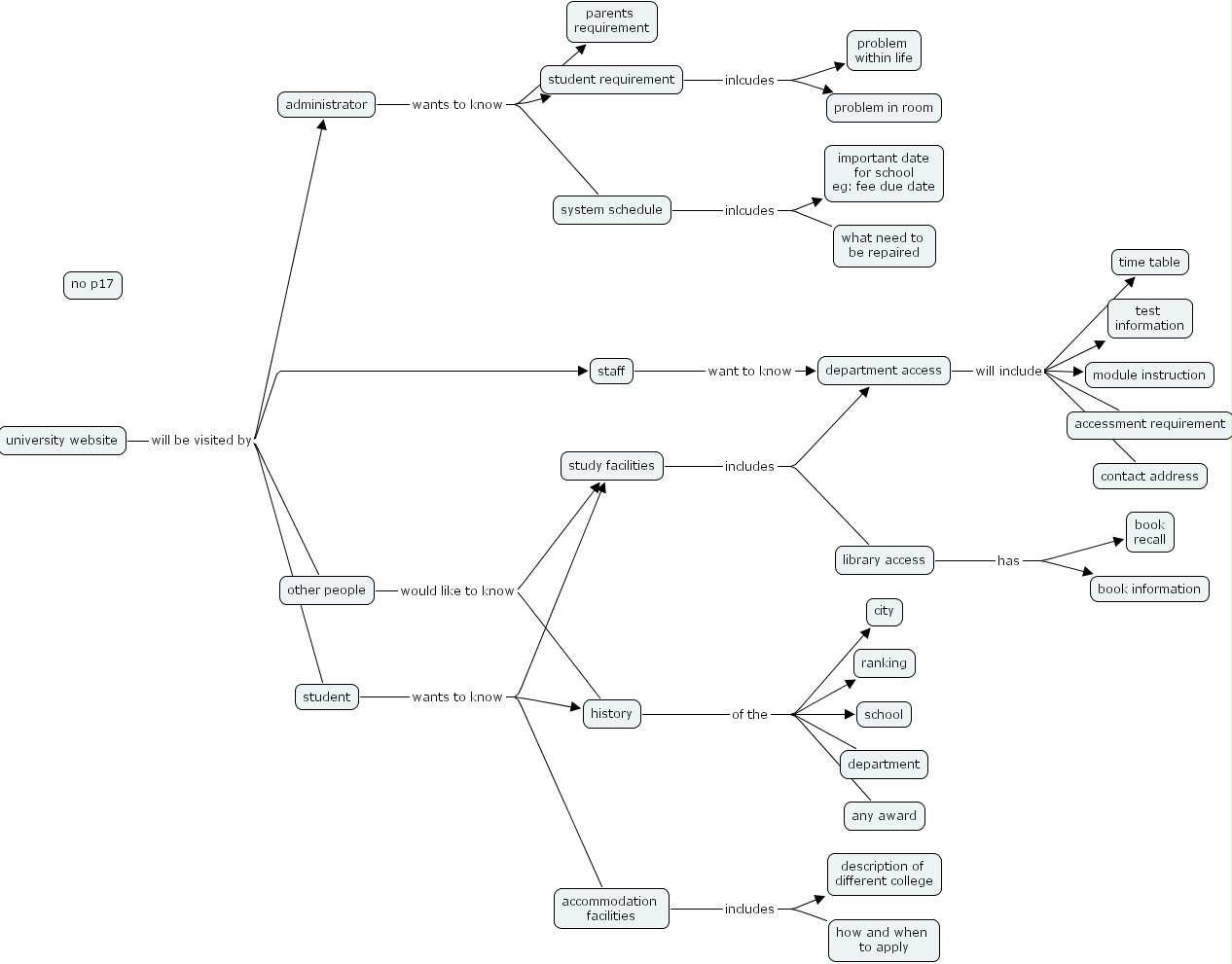
department access will include time table, department access will include accessment requirement, department access will include module instruction, department access will include test information, department access will include contact address, university website will be visited by student, university website will be visited by staff, university website will be visited by administrator, university website will be visited by other people, student wants to know study facilities, student wants to know history, student wants to know accommodation facilities, history of the school, history of the department, history of the ranking, history of the any award, history of the city, study facilities includes library access, study facilities includes department access, staff want to know department access, other people would like to know study facilities, other people would like to know history, accommodation facilities includes description of different college, accommodation facilities includes how and when to apply, system schedule inlcudes what need to be repaired, system schedule inlcudes important date for school eg: fee due date, student requirement inlcudes problem within life, student requirement inlcudes problem in room, administrator wants to know student requirement, administrator wants to know system schedule, administrator wants to know parents requirement, library access has book information, library access has book recall