Warning:
JavaScript is turned OFF. None of the links on this page will work until it is reactivated.
If you need help turning JavaScript On, click here.
The Concept Map you are trying to access has information related to:
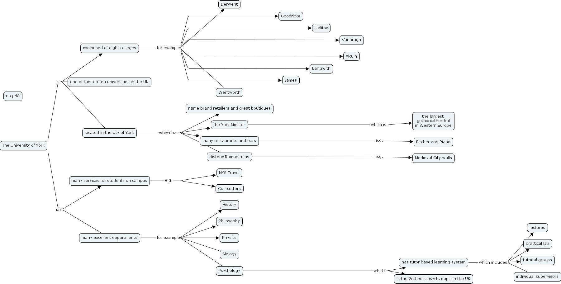
Psychology which has tutor based learning system, Psychology which is the 2nd best psych. dept. in the UK, The University of York is one of the top ten universities in the UK, The University of York is comprised of eight colleges, The University of York is located in the city of York, comprised of eight colleges for example Vanbrugh, comprised of eight colleges for example Halifax, comprised of eight colleges for example James, comprised of eight colleges for example Wentworth, comprised of eight colleges for example Goodricke, comprised of eight colleges for example Langwith, comprised of eight colleges for example Derwent, comprised of eight colleges for example Alcuin, The University of York has many excellent departments, The University of York has many services for students on campus, the York Minster which is the largest gothic catherdral in Western Europe, many services for students on campus e.g. NYS Travel, many services for students on campus e.g. Costcutters, many excellent departments for example Psychology, many excellent departments for example Biology, many excellent departments for example History, many excellent departments for example Physics, many excellent departments for example Philosophy, many restaurants and bars e.g. Pitcher and Piano, has tutor based learning system which includes practical lab, has tutor based learning system which includes tutorial groups, has tutor based learning system which includes lectures, has tutor based learning system which includes individual supervisors, located in the city of York which has the York Minster, located in the city of York which has Historic Roman ruins, located in the city of York which has name brand retailers and great boutiques, located in the city of York which has many restaurants and bars, Historic Roman ruins e.g. Medieval City walls