Warning:
JavaScript is turned OFF. None of the links on this page will work until it is reactivated.
If you need help turning JavaScript On, click here.
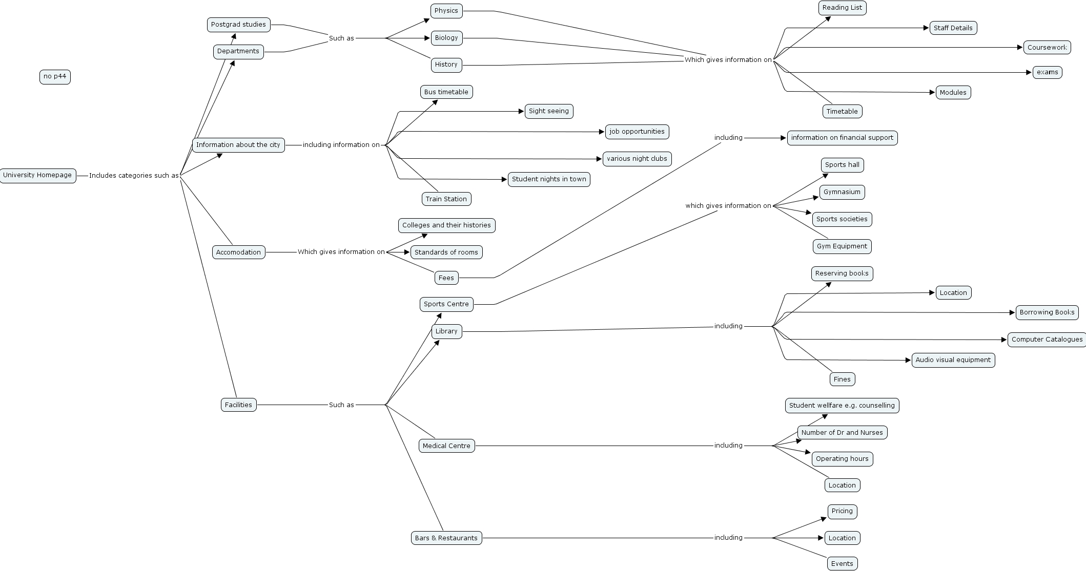
The Concept Map you are trying to access has information related to:
Accomodation Which gives information on Standards of rooms, Accomodation Which gives information on Fees, Accomodation Which gives information on Colleges and their histories, Physics Which gives information on Reading List, Physics Which gives information on Timetable, Physics Which gives information on Modules, Physics Which gives information on exams, Physics Which gives information on Coursework, Physics Which gives information on Staff Details, Information about the city including information on Sight seeing, Information about the city including information on Bus timetable, Information about the city including information on job opportunities, Information about the city including information on Train Station, Information about the city including information on Student nights in town, Information about the city including information on various night clubs, Medical Centre including Location, Medical Centre including Number of Dr and Nurses, Medical Centre including Student wellfare e.g. counselling, Medical Centre including Operating hours, Facilities Such as Medical Centre, Facilities Such as Bars & Restaurants, Facilities Such as Sports Centre, Facilities Such as Library, Biology Which gives information on Reading List, Biology Which gives information on Timetable, Biology Which gives information on Modules, Biology Which gives information on exams, Biology Which gives information on Coursework, Biology Which gives information on Staff Details, Departments Such as Physics, Departments Such as Biology, Departments Such as History, University Homepage Includes categories such as Postgrad studies, University Homepage Includes categories such as Departments, University Homepage Includes categories such as Information about the city, University Homepage Includes categories such as Accomodation, University Homepage Includes categories such as Facilities, Library including Computer Catalogues, Library including Reserving books, Library including Location, Library including Audio visual equipment, Library including Borrowing Books, Library including Fines, Fees including information on financial support, Bars & Restaurants including Location, Bars & Restaurants including Events, Bars & Restaurants including Pricing, Postgrad studies Such as Physics, Postgrad studies Such as Biology, Postgrad studies Such as History, History Which gives information on Reading List, History Which gives information on Timetable, History Which gives information on Modules, History Which gives information on exams, History Which gives information on Coursework, History Which gives information on Staff Details, Sports Centre which gives information on Sports societies, Sports Centre which gives information on Gymnasium, Sports Centre which gives information on Sports hall, Sports Centre which gives information on Gym Equipment