Warning:
JavaScript is turned OFF. None of the links on this page will work until it is reactivated.
If you need help turning JavaScript On, click here.
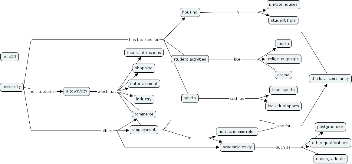
The Concept Map you are trying to access has information related to:
academic study such as other qualifications, academic study such as undergraduate, academic study such as postgraduate, university offers academic study, university offers commerce, university offers employment, university has facilities for student activities, university has facilities for housing, university has facilities for sports, university has facilities for the local community, university is situated in a town/city, employment in non-academic roles, employment in academic study, student activities like religious groups, student activities like media, student activities like drama, sports such as team sports, sports such as individual sports, a town/city which has employment, a town/city which has tourist attractions, a town/city which has shopping, a town/city which has commerce, a town/city which has entertainment, a town/city which has industry, employment also for the local community, non-academic roles also for the local community, housing in student halls, housing in private houses