Warning:
JavaScript is turned OFF. None of the links on this page will work until it is reactivated.
If you need help turning JavaScript On, click here.
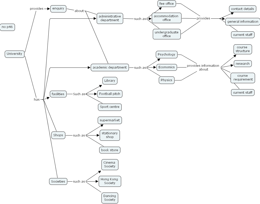
The Concept Map you are trying to access has information related to:
Societies such as Dancing Society, Societies such as Cinema Society, Societies such as Hong Kong Society, Psychology provides information about course structure, Psychology provides information about current staff, Psychology provides information about research, Psychology provides information about course requirement, undergraduate office provides current staff, undergraduate office provides contact details, undergraduate office provides general information, Economics provides information about course structure, Economics provides information about current staff, Economics provides information about research, Economics provides information about course requirement, Physics provides information about course structure, Physics provides information about current staff, Physics provides information about research, Physics provides information about course requirement, fee office provides current staff, fee office provides contact details, fee office provides general information, University provides enquiry, academic department such as Physics, academic department such as Psychology, academic department such as Economics, administrative department such as fee office, administrative department such as undergraduate office, administrative department such as accommodation office, Shops such as book store, Shops such as supermarket, Shops such as stationary shop, accommodation office provides current staff, accommodation office provides contact details, accommodation office provides general information, University has administrative department, University has academic department, University has Societies, University has Shops, University has facilities, facilities Such as Sport centre, facilities Such as Football pitch, facilities Such as Library, enquiry about academic department, enquiry about administrative department