Warning:
JavaScript is turned OFF. None of the links on this page will work until it is reactivated.
If you need help turning JavaScript On, click here.
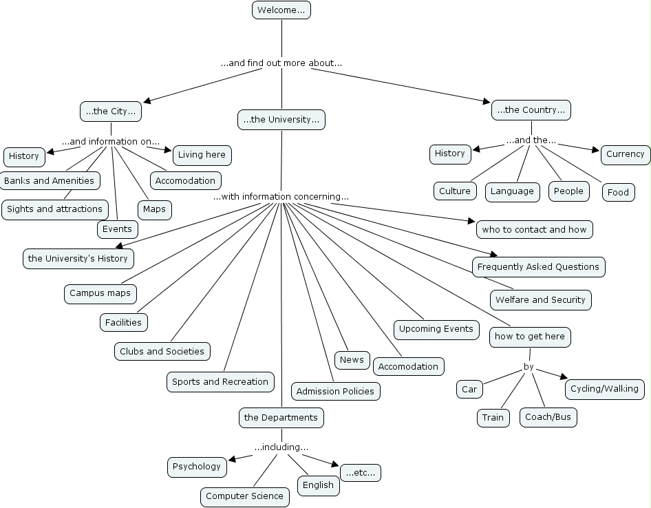
The Concept Map you are trying to access has information related to:
...the City... ...and information on... Banks and Amenities, ...the City... ...and information on... Events, ...the City... ...and information on... Sights and attractions, ...the City... ...and information on... Living here, ...the City... ...and information on... Maps, ...the City... ...and information on... History, ...the City... ...and information on... Accomodation, Welcome... ...and find out more about... ...the Country..., Welcome... ...and find out more about... ...the City..., Welcome... ...and find out more about... ...the University..., the Departments ...including... Psychology, the Departments ...including... ...etc..., the Departments ...including... Computer Science, the Departments ...including... English, ...the Country... ...and the... Currency, ...the Country... ...and the... People, ...the Country... ...and the... Culture, ...the Country... ...and the... Language, ...the Country... ...and the... Food, ...the Country... ...and the... History, how to get here by Car, how to get here by Train, how to get here by Cycling/Walking, how to get here by Coach/Bus, ...the University... ...with information concerning... Frequently Asked Questions, ...the University... ...with information concerning... Admission Policies, ...the University... ...with information concerning... Clubs and Societies, ...the University... ...with information concerning... Upcoming Events, ...the University... ...with information concerning... Accomodation, ...the University... ...with information concerning... the Departments, ...the University... ...with information concerning... Sports and Recreation, ...the University... ...with information concerning... Campus maps, ...the University... ...with information concerning... the University's History, ...the University... ...with information concerning... how to get here, ...the University... ...with information concerning... who to contact and how, ...the University... ...with information concerning... News, ...the University... ...with information concerning... Welfare and Security, ...the University... ...with information concerning... Facilities