Warning:
JavaScript is turned OFF. None of the links on this page will work until it is reactivated.
If you need help turning JavaScript On, click here.
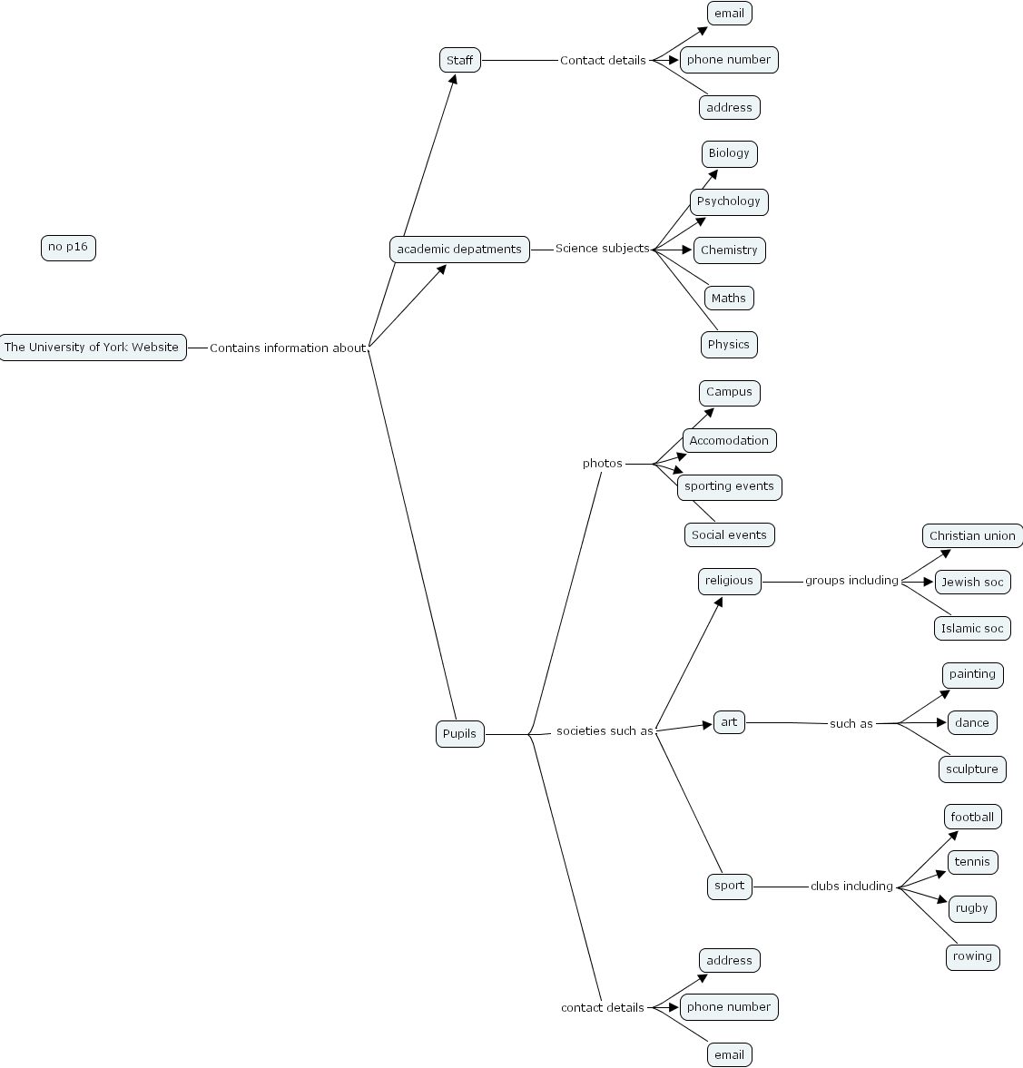
The Concept Map you are trying to access has information related to:
Pupils contact details email, Pupils contact details phone number, Pupils contact details address, religious groups including Jewish soc, religious groups including Islamic soc, religious groups including Christian union, academic depatments Science subjects Biology, academic depatments Science subjects Psychology, academic depatments Science subjects Maths, academic depatments Science subjects Chemistry, academic depatments Science subjects Physics, Pupils photos Campus, Pupils photos Social events, Pupils photos Accomodation, Pupils photos sporting events, art such as sculpture, art such as painting, art such as dance, Pupils societies such as art, Pupils societies such as sport, Pupils societies such as religious, The University of York Website Contains information about Staff, The University of York Website Contains information about academic depatments, The University of York Website Contains information about Pupils, sport clubs including rowing, sport clubs including rugby, sport clubs including football, sport clubs including tennis, Staff Contact details email, Staff Contact details address, Staff Contact details phone number