Warning:
JavaScript is turned OFF. None of the links on this page will work until it is reactivated.
If you need help turning JavaScript On, click here.
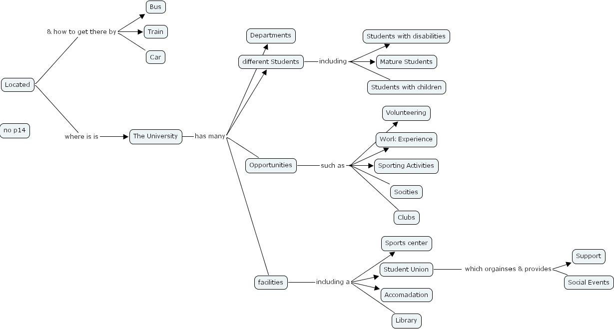
The Concept Map you are trying to access has information related to:
Student Union which orgainses & provides Support, Student Union which orgainses & provides Social Events, The University has many Departments, The University has many facilities, The University has many different Students, The University has many Opportunities, facilities including a Student Union, facilities including a Accomadation, facilities including a Library, facilities including a Sports center, different Students including Students with children, different Students including Students with disabilities, different Students including Mature Students, Opportunities such as Sporting Activities, Opportunities such as Socities, Opportunities such as Volunteering, Opportunities such as Work Experience, Opportunities such as Clubs, Located where is is The University, Located & how to get there by Car, Located & how to get there by Train, Located & how to get there by Bus