Warning:
JavaScript is turned OFF. None of the links on this page will work until it is reactivated.
If you need help turning JavaScript On, click here.
The Concept Map you are trying to access has information related to:
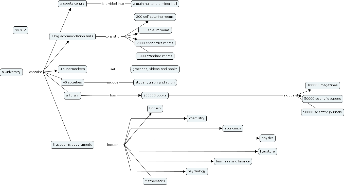
200000 books include 100000 magazines, 200000 books include 50000 scientific papers, 200000 books include 50000 scientific journals, 3 supermarkers sell groceries, videos and books, a library has 200000 books, 7 big accommodation halls consist of 2000 economics rooms, 7 big accommodation halls consist of 500 en-suit rooms, 7 big accommodation halls consist of 1000 standard rooms, 7 big accommodation halls consist of 200 self catering rooms, a sports centre is divided into a main hall and a minor hall, 40 societies include student union and so on, a University contains 40 societies, a University contains 8 academic departments, a University contains a sports centre, a University contains 3 supermarkers, a University contains a library, a University contains 7 big accommodation halls, 8 academic departments include psychology, 8 academic departments include mathematics, 8 academic departments include economics, 8 academic departments include English, 8 academic departments include literature, 8 academic departments include physics, 8 academic departments include chemistry, 8 academic departments include business and finance