Warning:
JavaScript is turned OFF. None of the links on this page will work until it is reactivated.
If you need help turning JavaScript On, click here.
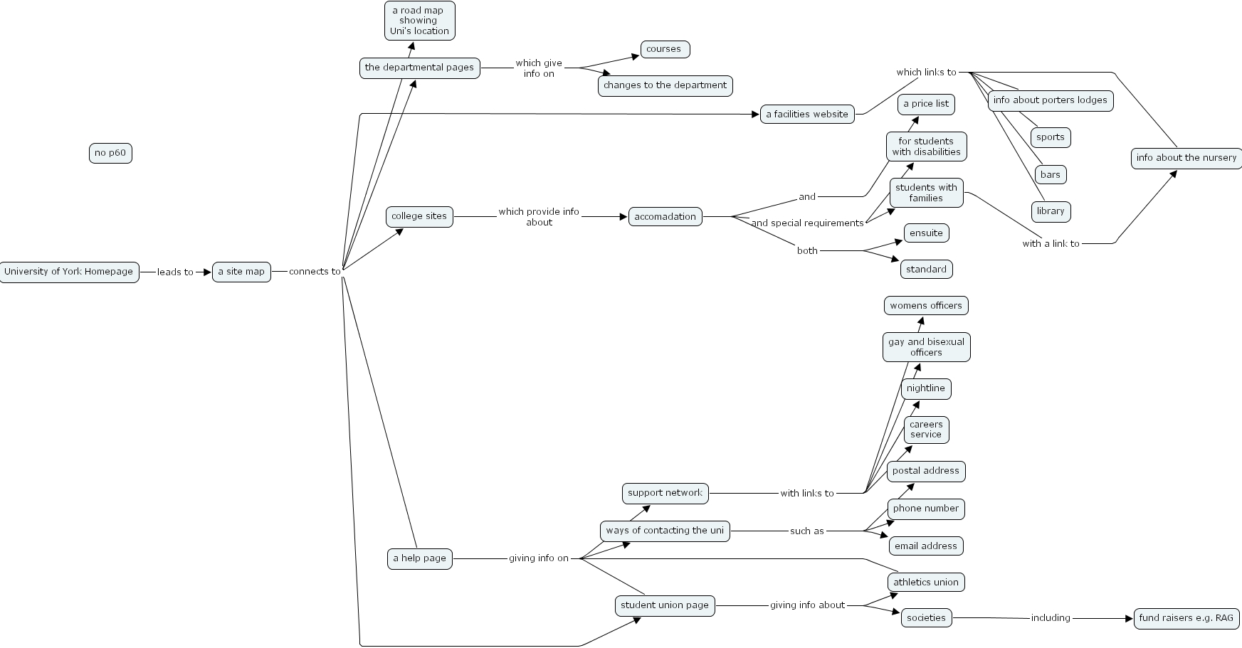
The Concept Map you are trying to access has information related to:
a facilities website which links to library, a facilities website which links to bars, a facilities website which links to info about porters lodges, a facilities website which links to sports, a facilities website which links to info about the nursery, college sites which provide info about accomadation, a site map connects to a facilities website, a site map connects to a road map showing Uni's location, a site map connects to student union page, a site map connects to the departmental pages, a site map connects to a help page, a site map connects to college sites, University of York Homepage leads to a site map, a help page giving info on student union page, a help page giving info on support network, a help page giving info on athletics union, a help page giving info on ways of contacting the uni, accomadation and special requirements students with families, accomadation and special requirements for students with disabilities, support network with links to gay and bisexual officers, support network with links to womens officers, support network with links to careers service, support network with links to nightline, students with families with a link to info about the nursery, student union page giving info about athletics union, student union page giving info about societies, accomadation both standard, accomadation both ensuite, ways of contacting the uni such as postal address, ways of contacting the uni such as phone number, ways of contacting the uni such as email address, societies including fund raisers e.g. RAG, the departmental pages which give info on courses , the departmental pages which give info on changes to the department, accomadation and a price list