Warning:
JavaScript is turned OFF. None of the links on this page will work until it is reactivated.
If you need help turning JavaScript On, click here.
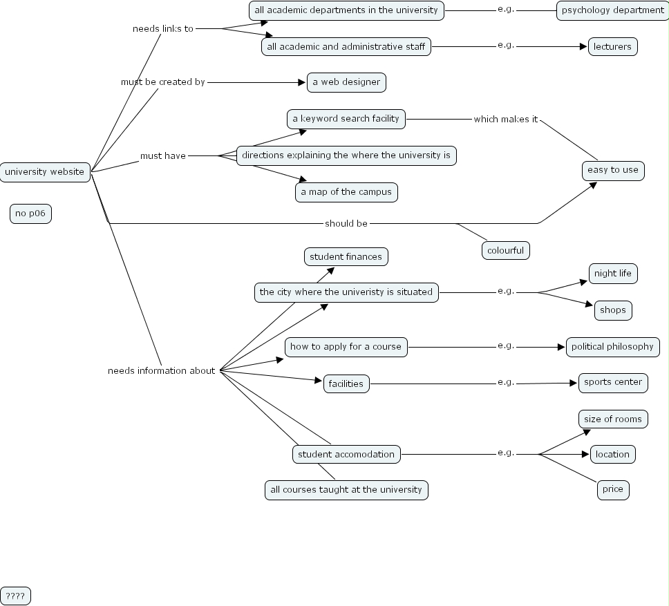
The Concept Map you are trying to access has information related to:
how to apply for a course e.g. political philosophy, student accomodation e.g. price, student accomodation e.g. location, student accomodation e.g. size of rooms, university website needs information about student finances, university website needs information about all courses taught at the university, university website needs information about student accomodation, university website needs information about the city where the univeristy is situated, university website needs information about how to apply for a course, university website needs information about facilities, university website needs links to all academic and administrative staff, university website needs links to all academic departments in the university, university website must have directions explaining the where the university is, university website must have a map of the campus, university website must have a keyword search facility, a keyword search facility which makes it easy to use, the city where the univeristy is situated e.g. shops, the city where the univeristy is situated e.g. night life, all academic and administrative staff e.g. lecturers, university website should be easy to use, university website should be colourful, facilities e.g. sports center, university website must be created by a web designer, all academic departments in the university e.g. psychology department