Warning:
JavaScript is turned OFF. None of the links on this page will work until it is reactivated.
If you need help turning JavaScript On, click here.
The Concept Map you are trying to access has information related to:
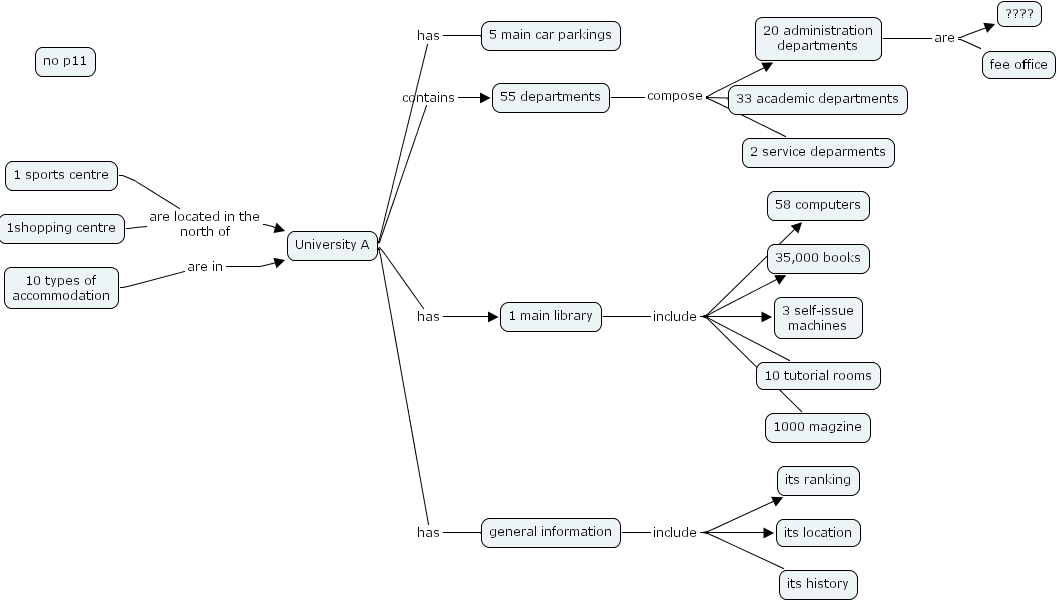
1 sports centre are located in the north of University A, University A has 1 main library, 1shopping centre are located in the north of University A, 1 main library include 10 tutorial rooms, 1 main library include 3 self-issue machines, 1 main library include 35,000 books, 1 main library include 58 computers, 1 main library include 1000 magzine, 55 departments compose 33 academic departments, 55 departments compose 2 service deparments, 55 departments compose 20 administration departments, general information include its ranking, general information include its location, general information include its history, University A contains 55 departments, University A has 5 main car parkings, University A has general information, 20 administration departments are fee office, 20 administration departments are ????, 10 types of accommodation are in University A