Warning:
JavaScript is turned OFF. None of the links on this page will work until it is reactivated.
If you need help turning JavaScript On, click here.
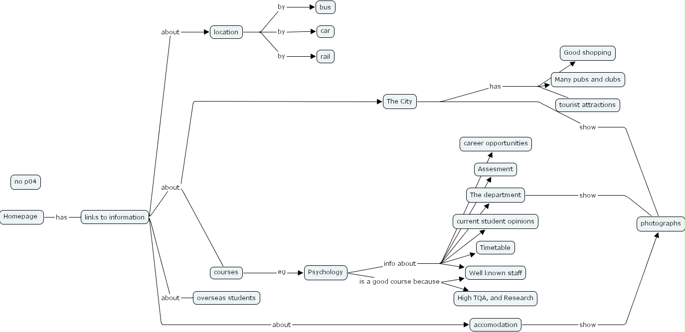
The Concept Map you are trying to access has information related to:
The department show photographs, links to information about courses, links to information about The City, location by bus, accomodation show photographs, links to information about accomodation, location by car, Psychology is a good course because High TQA, and Research, Psychology is a good course because Well known staff, The City has tourist attractions, The City has Many pubs and clubs, The City has Good shopping, links to information about overseas students, Homepage has links to information, Psychology info about current student opinions, Psychology info about Timetable, Psychology info about Assesment, Psychology info about The department, Psychology info about career opportunities, Psychology info about Well known staff, courses eg Psychology, location by rail, links to information about location, The City show photographs