Warning:
JavaScript is turned OFF. None of the links on this page will work until it is reactivated.
If you need help turning JavaScript On, click here.
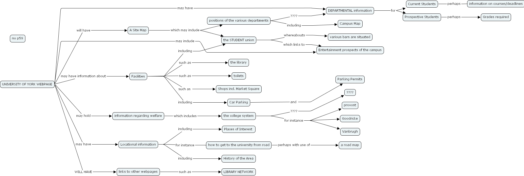
The Concept Map you are trying to access has information related to:
Facilities including Car Parking, information regarding welfare which includes the college system, Prospective Students perhaps Grades required, UNIVERSITY OF YORK WEBPAGE may have DEPARTMENTAL information, how to get to the university from road perhaps with use of a road map, positions of the various departments including Campus Map, UNIVERSITY OF YORK WEBPAGE may hold information regarding welfare, the STUDENT union whereabouts various bars are situated, UNIVERSITY OF YORK WEBPAGE may include Entertainment prospects of the campus, Locational information including History of the Area, UNIVERSITY OF YORK WEBPAGE will have A Site Map, Locational information for instance how to get to the university from road, links to other webpages such as LIBRARY NETWORK, Locational information including Places of Interest , the STUDENT union which links to Entertainment prospects of the campus, Current Students perhaps information on courses/deadlines, Facilities such as toilets, positions of the various departments ???? DEPARTMENTAL information, DEPARTMENTAL information for Current Students, DEPARTMENTAL information for Prospective Students, Facilities such as the library, Facilities such as Shops incl. Market Square, the college system for instance provost, the college system for instance Vanbrugh, the college system for instance Goodricke, A Site Map which may include the STUDENT union, A Site Map which may include positions of the various departments, UNIVERSITY OF YORK WEBPAGE may have information about Facilities, Facilities including the STUDENT union, the college system ???? ????, UNIVERSITY OF YORK WEBPAGE may have Locational information, Car Parking and Parking Permits, UNIVERSITY OF YORK WEBPAGE WILL HAVE links to other webpages