Warning:
JavaScript is turned OFF. None of the links on this page will work until it is reactivated.
If you need help turning JavaScript On, click here.
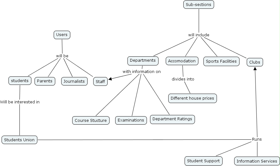
The Concept Map you are trying to access has information related to:
students Will be interested in Students Union, Users will be Parents, Users will be Journalists, Users will be students, Users will be Staff, Accomodation divides into Different house prices, Sub-sections will include Departments, Sub-sections will include Accomodation, Sub-sections will include Clubs, Sub-sections will include Sports Facilities, Students Union Runs Student Support, Students Union Runs Information Services, Students Union Runs Clubs, Departments with information on Department Ratings, Departments with information on Examinations, Departments with information on Staff, Departments with information on Course Stucture