Warning:
JavaScript is turned OFF. None of the links on this page will work until it is reactivated.
If you need help turning JavaScript On, click here.
The Concept Map you are trying to access has information related to:
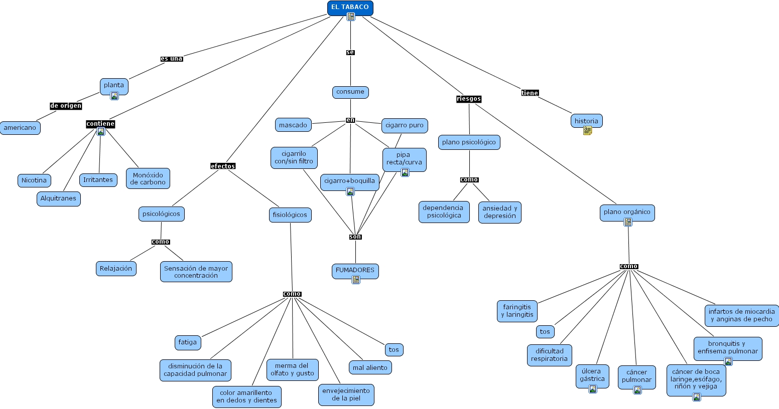
consume en pipa recta/curva, consume en cigarro+boquilla, consume en mascado, consume en cigarrilo con/sin filtro, consume en cigarro puro, cigarro puro son FUMADORES, EL TABACO se consume, cigarro+boquilla son FUMADORES, cigarrilo con/sin filtro son FUMADORES, plano psicol�gico como ansiedad y depresi�n, plano psicol�gico como dependencia psicol�gica, psicol�gicos como Sensaci�n de mayor concentraci�n, psicol�gicos como Relajaci�n, planta de origen americano, EL TABACO efectos fisiol�gicos, EL TABACO efectos psicol�gicos, plano org�nico como dificultad respiratoria, plano org�nico como tos, plano org�nico como infartos de miocardia y anginas de pecho, plano org�nico como bronquitis y enfisema pulmonar, plano org�nico como c�ncer pulmonar, plano org�nico como faringitis y laringitis, plano org�nico como c�ncer de boca laringe,es�fago, ri��n y vejiga, plano org�nico como �lcera g�strica, EL TABACO tiene historia, fisiol�gicos como color amarillento en dedos y dientes, fisiol�gicos como mal aliento, fisiol�gicos como merma del olfato y gusto, fisiol�gicos como envejecimiento de la piel, fisiol�gicos como fatiga, fisiol�gicos como tos, fisiol�gicos como disminuci�n de la capacidad pulmonar, EL TABACO contiene Nicotina, EL TABACO contiene Irritantes, EL TABACO contiene Mon�xido de carbono, EL TABACO contiene Alquitranes, EL TABACO es una planta, EL TABACO riesgos plano psicol�gico, EL TABACO riesgos plano org�nico, pipa recta/curva son FUMADORES