Warning:
JavaScript is turned OFF. None of the links on this page will work until it is reactivated.
If you need help turning JavaScript On, click here.
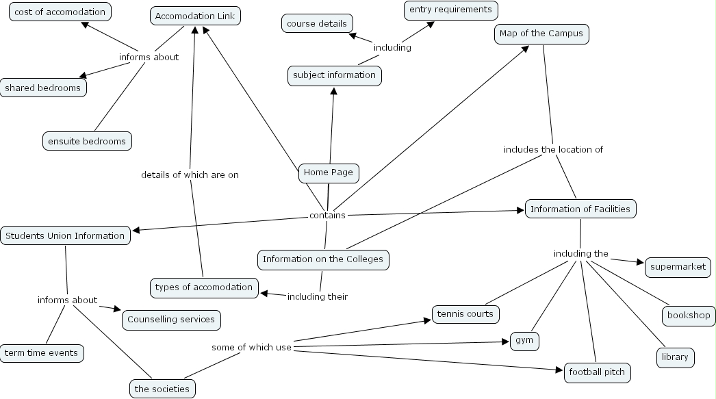
The Concept Map you are trying to access has information related to:
Map of the Campus includes the location of Information on the Colleges, Map of the Campus includes the location of Information of Facilities, Accomodation Link informs about cost of accomodation, Accomodation Link informs about ensuite bedrooms, Accomodation Link informs about shared bedrooms, Home Page contains Accomodation Link, Home Page contains Information of Facilities, Home Page contains Students Union Information, Home Page contains Information on the Colleges, Home Page contains subject information, Home Page contains Map of the Campus, the societies some of which use football pitch, the societies some of which use gym, the societies some of which use tennis courts, subject information including course details, subject information including entry requirements, Information of Facilities including the supermarket, Information of Facilities including the bookshop, Information of Facilities including the football pitch, Information of Facilities including the library, Information of Facilities including the gym, Information of Facilities including the tennis courts, Students Union Information informs about the societies, Students Union Information informs about term time events, Students Union Information informs about Counselling services, Information on the Colleges including their types of accomodation, types of accomodation details of which are on Accomodation Link