Warning:
JavaScript is turned OFF. None of the links on this page will work until it is reactivated.
If you need help turning JavaScript On, click here.
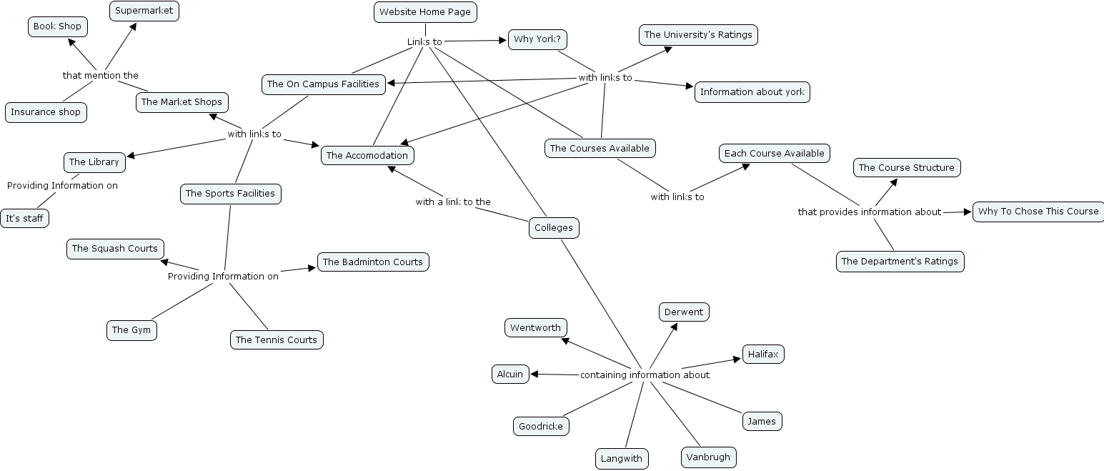
The Concept Map you are trying to access has information related to:
The Courses Available with links to Each Course Available, The On Campus Facilities with links to The Library, The On Campus Facilities with links to The Market Shops, The On Campus Facilities with links to The Sports Facilities, The On Campus Facilities with links to The Accomodation, Website Home Page Links to Colleges, Website Home Page Links to The Courses Available, Website Home Page Links to Why York?, Website Home Page Links to The Accomodation, Website Home Page Links to The On Campus Facilities, Each Course Available that provides information about Why To Chose This Course, Each Course Available that provides information about The Department's Ratings, Each Course Available that provides information about The Course Structure, Why York? with links to The Accomodation, Why York? with links to Information about york, Why York? with links to The University's Ratings, Why York? with links to The On Campus Facilities, Why York? with links to The Courses Available, Colleges with a link to the The Accomodation, The Library Providing Information on It's staff, The Market Shops that mention the Supermarket, The Market Shops that mention the Insurance shop, The Market Shops that mention the Book Shop, Colleges containing information about Goodricke, Colleges containing information about Alcuin, Colleges containing information about Vanbrugh, Colleges containing information about Langwith, Colleges containing information about James, Colleges containing information about Halifax, Colleges containing information about Derwent, Colleges containing information about Wentworth, The Sports Facilities Providing Information on The Squash Courts, The Sports Facilities Providing Information on The Gym, The Sports Facilities Providing Information on The Badminton Courts, The Sports Facilities Providing Information on The Tennis Courts