Warning:
JavaScript is turned OFF. None of the links on this page will work until it is reactivated.
If you need help turning JavaScript On, click here.
The Concept Map you are trying to access has information related to:
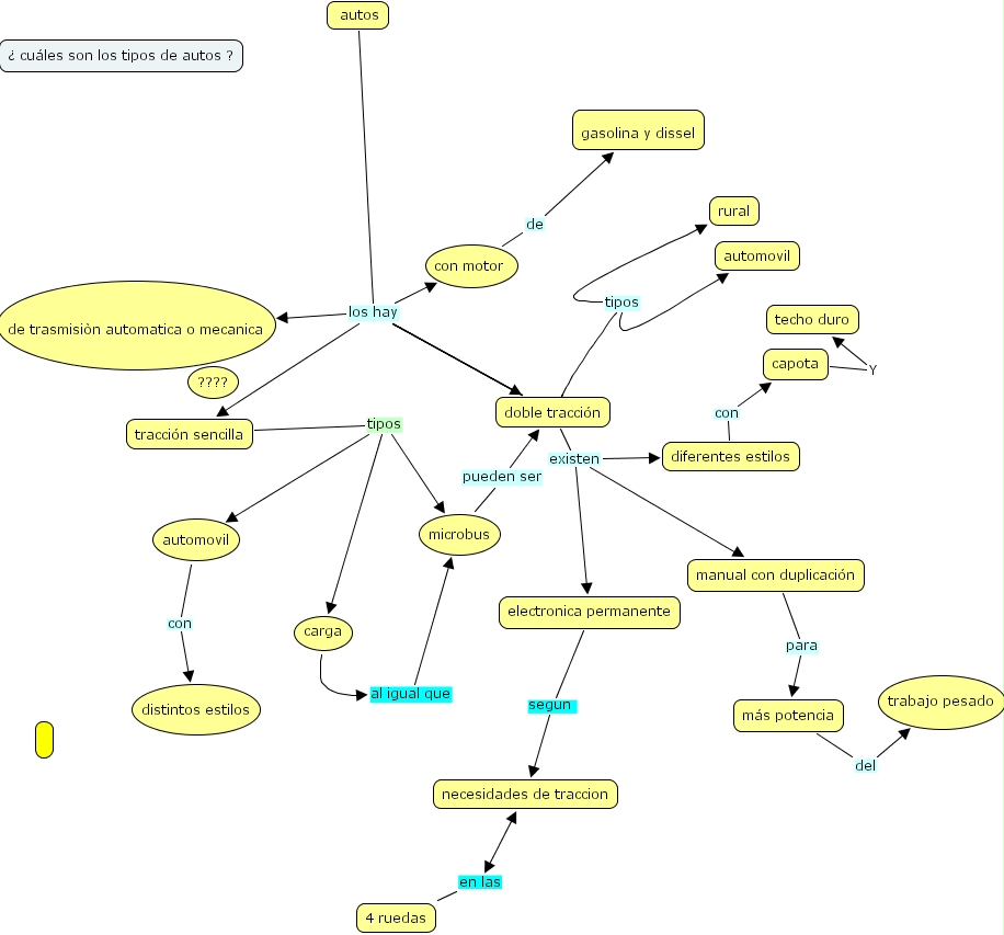
manual con duplicaci�n para m�s potencia, electronica permanente segun necesidades de traccion, autos los hay tracci�n sencilla, autos los hay doble tracci�n, autos los hay doble tracci�n, autos los hay doble tracci�n, autos los hay doble tracci�n, autos los hay de trasmisi�n automatica o mecanica, autos los hay doble tracci�n, autos los hay con motor , capota Y techo duro, automovil con distintos estilos, doble tracci�n tipos rural, doble tracci�n tipos automovil, diferentes estilos con capota, m�s potencia del trabajo pesado, carga al igual que microbus, tracci�n sencilla tipos microbus, tracci�n sencilla tipos automovil, tracci�n sencilla tipos carga, microbus pueden ser doble tracci�n, doble tracci�n existen diferentes estilos, doble tracci�n existen manual con duplicaci�n, doble tracci�n existen electronica permanente, con motor de gasolina y dissel, 4 ruedas en las necesidades de traccion