Warning:
JavaScript is turned OFF. None of the links on this page will work until it is reactivated.
If you need help turning JavaScript On, click here.
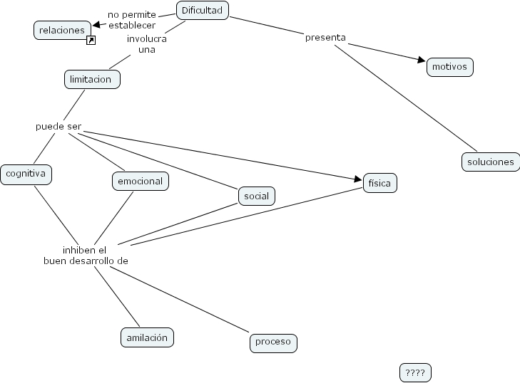
The Concept Map you are trying to access has information related to:
Dificultad presenta soluciones, Dificultad presenta motivos, social inhiben el buen desarrollo de amilaci�n, social inhiben el buen desarrollo de proceso, Dificultad no permite establecer relaciones, cognitiva inhiben el buen desarrollo de amilaci�n, cognitiva inhiben el buen desarrollo de proceso, f�sica inhiben el buen desarrollo de amilaci�n, f�sica inhiben el buen desarrollo de proceso, Dificultad involucra una limitacion , limitacion puede ser emocional, limitacion puede ser cognitiva, limitacion puede ser social, limitacion puede ser f�sica, emocional inhiben el buen desarrollo de amilaci�n, emocional inhiben el buen desarrollo de proceso