Warning:
JavaScript is turned OFF. None of the links on this page will work until it is reactivated.
If you need help turning JavaScript On, click here.
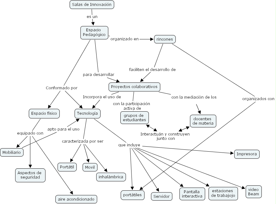
The Concept Map you are trying to access has information related to:
Espacio f�sico equipado con Aspectos de seguridad, Espacio f�sico equipado con aire acondicionado, Espacio f�sico equipado con Mobiliario, Tecnolog�a que incluye port�tiles, Tecnolog�a que incluye estaciones de trabajojo, Tecnolog�a que incluye Impresora, Tecnolog�a que incluye Pantalla interactiva, Tecnolog�a que incluye Servidor, Tecnolog�a que incluye video Beam, Tecnolog�a caracterizada por ser inhal�mbrica, Tecnolog�a caracterizada por ser Port�til, Tecnolog�a caracterizada por ser Movil, Salas de Innovaci�n es un Espacio Pedag�gico, rincones faciliten el desarrollo de Proyectos colaborativos, Proyectos colaborativos con la participaci�n activa de grupos de estudiantes, Espacio Pedag�gico para desarrollar Proyectos colaborativos, rincones organizados con port�tiles, Espacio Pedag�gico Conformado por Tecnolog�a, Espacio Pedag�gico Conformado por Espacio f�sico, grupos de estudiantes Interactu�n y construyen junto con docentes de materia, Proyectos colaborativos Incorpora el uso de Tecnolog�a, Espacio Pedag�gico organizado en rincones, Mobiliario apto para el uso Tecnolog�a, Proyectos colaborativos con la mediaci�n de los docentes de materia