Warning:
JavaScript is turned OFF. None of the links on this page will work until it is reactivated.
If you need help turning JavaScript On, click here.
The Concept Map you are trying to access has information related to:
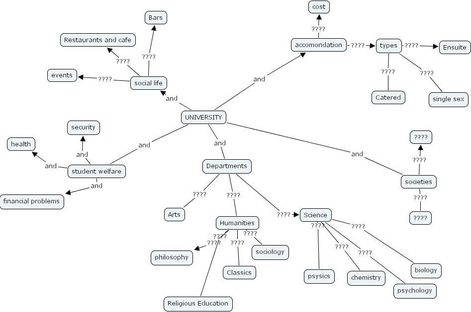
accomondation ???? cost, types ???? single sex, Science ???? biology, societies ???? ????, student welfare and security, social life ???? events, societies ???? ????, UNIVERSITY and Departments, Humanities ???? sociology, Departments ???? Arts, UNIVERSITY and social life, Science ???? psysics, Departments ???? Humanities, Humanities ???? Classics, types ???? Ensuite, student welfare and financial problems, UNIVERSITY and student welfare, Science ???? chemistry, social life ???? Restaurants and cafe, Science ???? psychology, Humanities ???? philosophy, accomondation ???? types, student welfare and health, Departments ???? Science, types ???? Catered, UNIVERSITY and societies, Humanities ???? Religious Education, UNIVERSITY and accomondation, social life ???? Bars