Warning:
JavaScript is turned OFF. None of the links on this page will work until it is reactivated.
If you need help turning JavaScript On, click here.
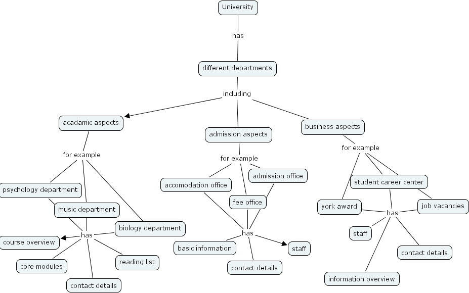
The Concept Map you are trying to access has information related to:
University has different departments, accomodation office has staff, accomodation office has contact details, accomodation office has basic information, fee office has staff, fee office has contact details, fee office has basic information, different departments including admission aspects, different departments including business aspects, different departments including acadamic aspects, biology department has contact details, biology department has core modules, biology department has course overview, biology department has reading list, admission office has staff, admission office has contact details, admission office has basic information, job vacancies has staff, job vacancies has information overview, job vacancies has contact details, admission aspects for example accomodation office, admission aspects for example admission office, admission aspects for example fee office, acadamic aspects for example music department, acadamic aspects for example biology department, acadamic aspects for example psychology department, psychology department has contact details, psychology department has core modules, psychology department has course overview, psychology department has reading list, business aspects for example student career center, business aspects for example job vacancies, business aspects for example york award, york award has staff, york award has information overview, york award has contact details, student career center has staff, student career center has information overview, student career center has contact details, music department has contact details, music department has core modules, music department has course overview, music department has reading list