Warning:
JavaScript is turned OFF. None of the links on this page will work until it is reactivated.
If you need help turning JavaScript On, click here.
The Concept Map you are trying to access has information related to:
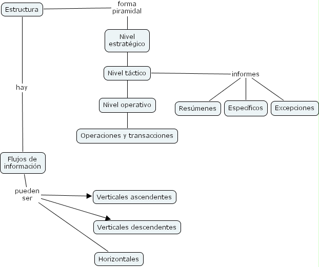
Estructura forma piramidal Nivel operativo, Estructura forma piramidal Operaciones y transacciones, Estructura forma piramidal Nivel t�ctico, Estructura forma piramidal Nivel estrat�gico, Estructura hay Flujos de informaci�n, Flujos de informaci�n pueden ser Verticales ascendentes, Flujos de informaci�n pueden ser Horizontales, Flujos de informaci�n pueden ser Verticales descendentes, Nivel t�ctico informes Espec�ficos, Nivel t�ctico informes Excepciones, Nivel t�ctico informes Res�menes