Warning:
JavaScript is turned OFF. None of the links on this page will work until it is reactivated.
If you need help turning JavaScript On, click here.
The Concept Map you are trying to access has information related to:
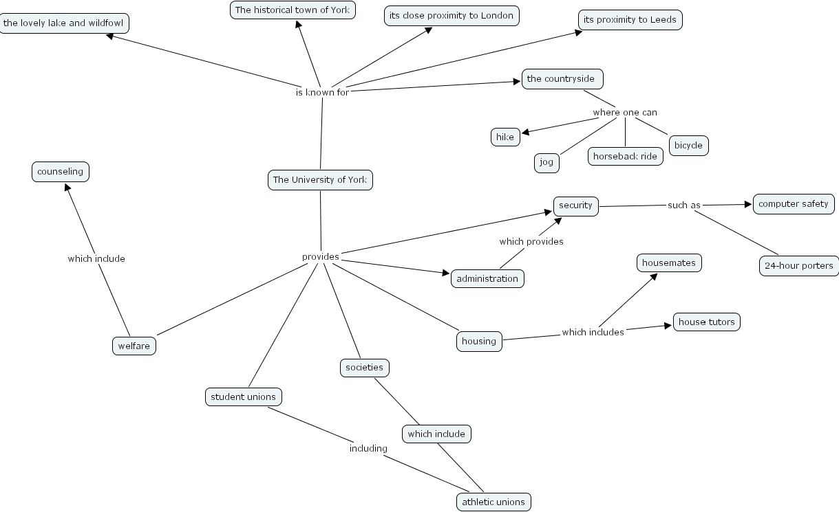
welfare which include counseling, housing which includes housemates, housing which includes house tutors, societies ???? athletic unions, societies ???? which include, The University of York provides housing, The University of York provides security, The University of York provides administration, The University of York provides student unions, The University of York provides welfare, The University of York provides societies, The University of York is known for its proximity to Leeds, The University of York is known for the lovely lake and wildfowl, The University of York is known for The historical town of York, The University of York is known for its close proximity to London, The University of York is known for the countryside , the countryside where one can jog, the countryside where one can bicycle, the countryside where one can horseback ride, the countryside where one can hike, student unions including athletic unions, administration which provides security, security such as computer safety, security such as 24-hour porters