Warning:
JavaScript is turned OFF. None of the links on this page will work until it is reactivated.
If you need help turning JavaScript On, click here.
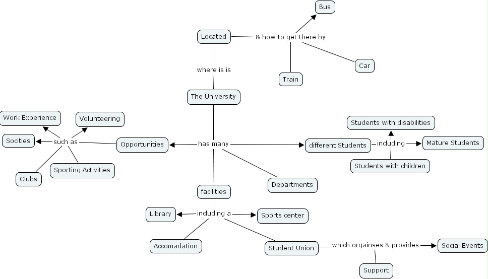
The Concept Map you are trying to access has information related to:
facilities including a Sports center, facilities including a Library, facilities including a Student Union, facilities including a Accomadation, different Students including Students with disabilities, different Students including Students with children, different Students including Mature Students, Located & how to get there by Train, Located & how to get there by Bus, Located & how to get there by Car, Student Union which orgainses & provides Support, Student Union which orgainses & provides Social Events, Opportunities such as Sporting Activities, Opportunities such as Clubs, Opportunities such as Work Experience, Opportunities such as Socities, Opportunities such as Volunteering, The University has many Opportunities, The University has many Departments, The University has many facilities, The University has many different Students, Located where is is The University